各会员单位:
为提升银行业金融机构开展战略性、前瞻性、针对性问题的研究能力和水平,推动银行业理论与实践的深度融合,中国银行业协会行业发展研究专业委员会连续多年举办“中国银行业发展研究优秀成果征文活动”,得到了会员单位的广泛响应和积极参与。2024年,协会共收到119家各类银行业金融机构及地方银行业协会选报的1571份研究成果。
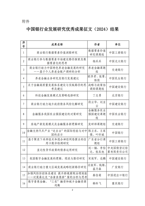
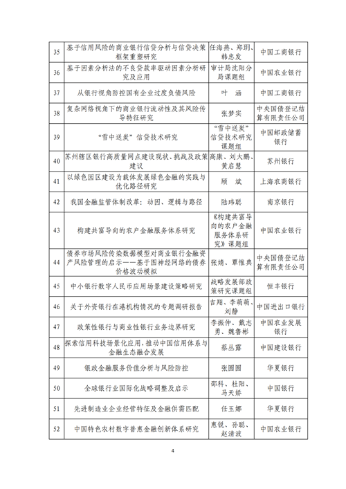
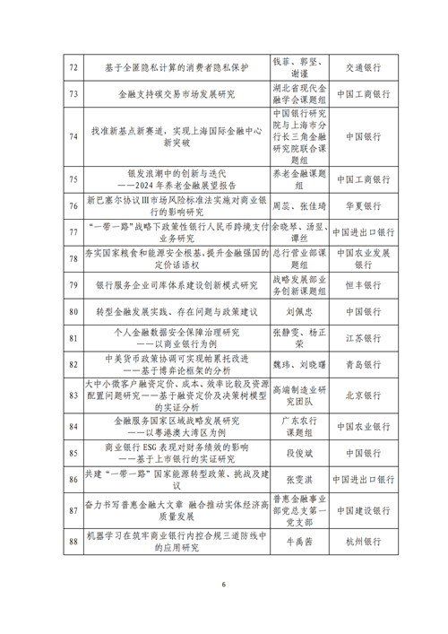
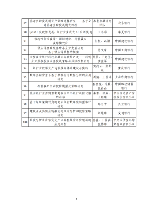
本次征文活动继续秉承公平、公开、公正的评审原则,坚持科学严谨、客观规范的评审流程。先后历经学术不端检测、封闭式初审、复审、终审评阅等多个流程,经评审专家层层推荐,最终共有100份研究成果入围。现将征文结果予以公布。
下一步,中国银行业协会行业发展研究专业委员会将深入贯彻落实党的二十届三中全会精神,围绕深化金融体制改革重大战略,找准研究定位、汇聚研究资源、强化研究能力,为银行业高质量发展作出更大的贡献。
中国银行业协会
2024年9月26日








纪检举报受理须知





