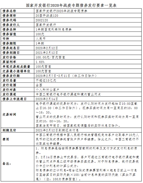
2020年2月7日至2月11日(非工作日除外),中国工商银行将面向个人和对公客户在柜台市场分销国家开发银行2020年战疫专题债券,携手各方力挺打赢疫情防控阻击战。本期债券为1年期固定利率附息债券,债券简称20国开战疫120,债券代码2002120,票面利率1.65%,募集资金将主要用于国开行向疫情防控提供的应急融资。
本期债券除了具有常规柜台国开债安全性高、收益性好、流动性强、投资交易起点低的投资优势外,旨在运用市场化手段筹集资金,精准对接疫情防控应急融资服务机制,筹集和引导社会资金共同参与打赢疫情防控阻击战,为维护经济稳定发展大局提供支持。同时,为助力全民战“疫”,工行将与国开行一同为认购本期债券并完成信息登记的柜台债券投资者颁发认购纪念凭证。个人和对公客户可通过工行电子银行和境内营业网点购买,其中电子银行渠道在发行期间工作日提供24小时不间断连续销售服务,抗“疫”期间建议客户通过电子银行渠道认购。
疫情发生以来,工行坚决贯彻落实党中央、国务院的决策部署,不断推出针对性支持措施,开辟金融服务绿色通道,做好结算、清算、交易、资金拨付、信贷投放等金融服务,全力发挥金融对疫情防控和实体经济的支持作用。
