欢迎访问中国银行业协会!

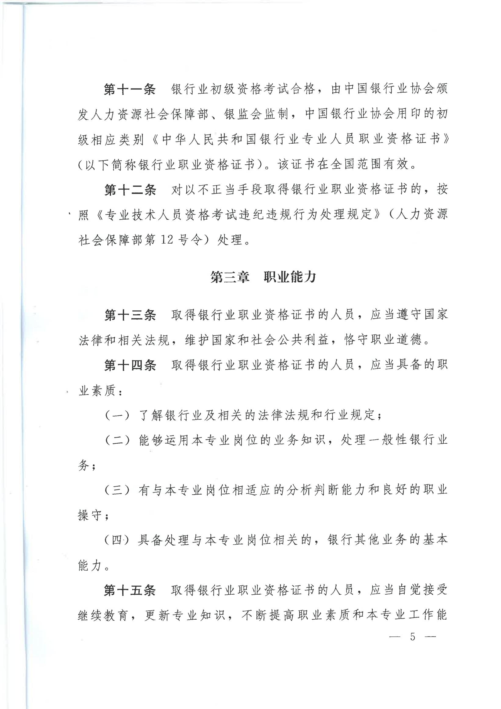
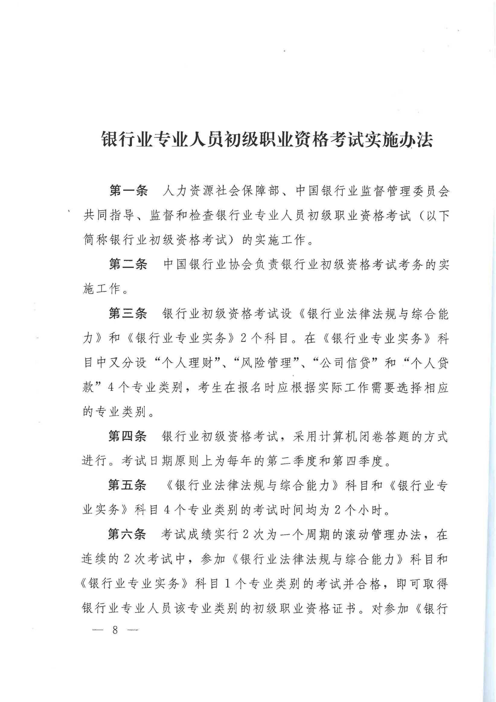
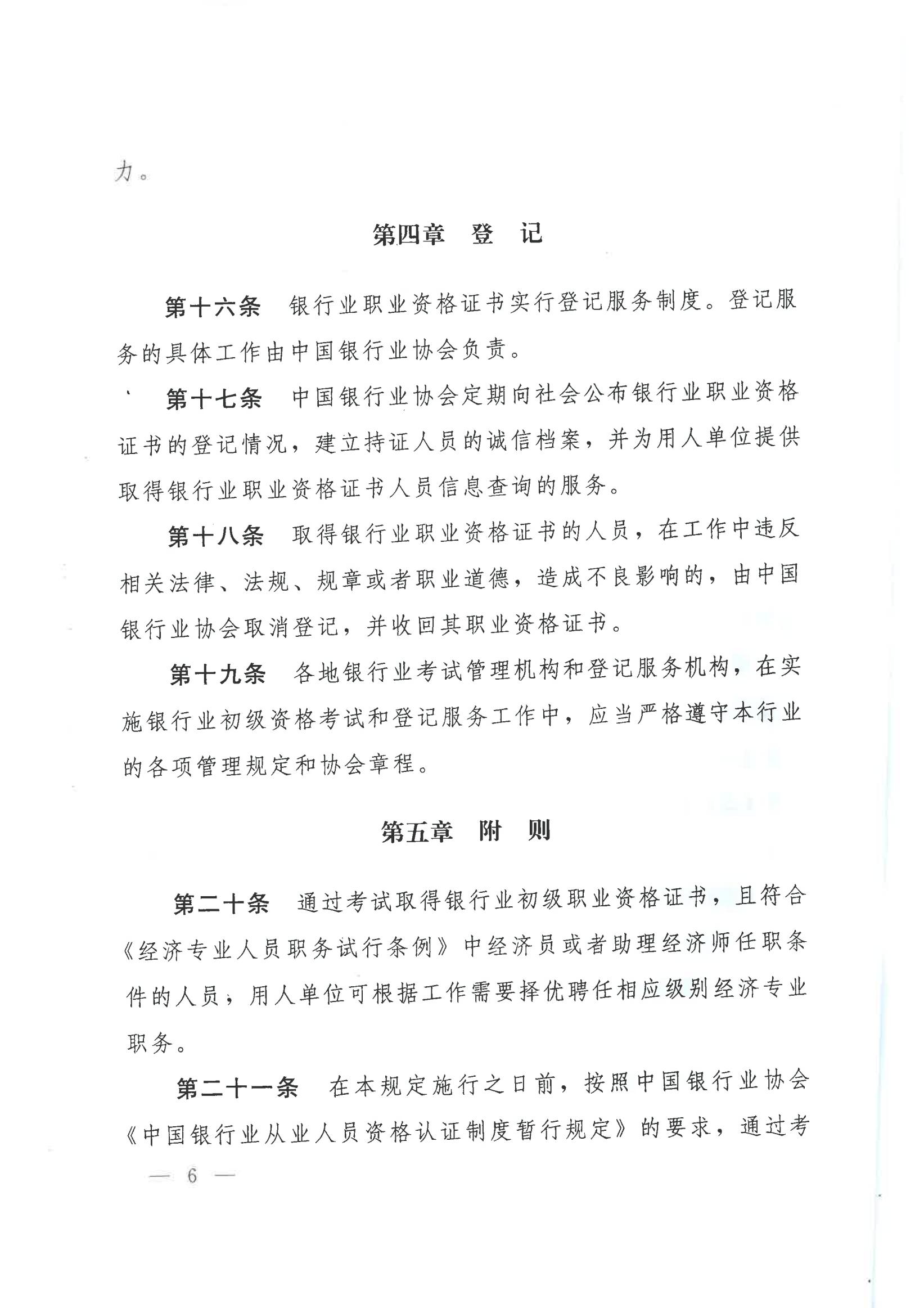
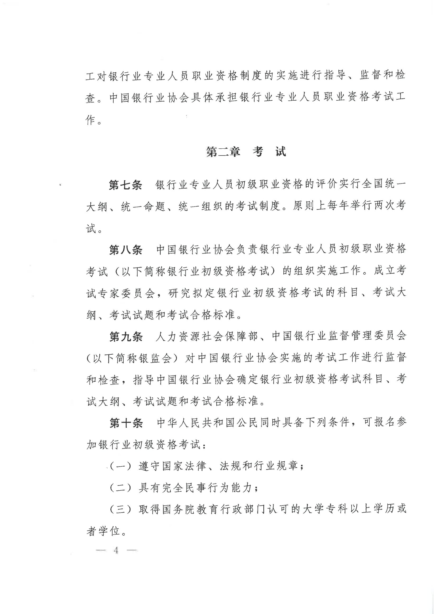
人力资源社会保障部 中国银行业监督管理委员会 关于印发银行业专业人员职业资格考试制度暂行规定和银行业专业人员初级职业资格考试实施办法的通知(人社部发〔2013〕101号)

编辑: 发布时间:2013-12-31 作者: 来源: 浏览:49744次 字号: [ 大 ] [ 中 ] [ 小 ]


纪检举报受理须知
       一、受理范围:
       1.对中国银行业协会党组织、党员违反政治纪律、组织纪律、廉洁纪律、群众纪律、工作纪律、生活纪律等党的纪律行为的检举控告。
       2.对中国银行业协会工作人员不依法履职,违反秉公用权、廉洁从政从业以及道德操守等规定,涉嫌贪污贿赂、滥用职权、玩忽职守、权力寻租、利益输送、徇私舞弊以及浪费国家资财等职务违法犯罪行为的检举控告。
       3.中国银行业协会党员对党纪处分或者纪律检查机关所作的其他处理不服,提出的申诉。
       4.中国银行业协会工作人员对涉及本人的处理决定不服,提出的申诉。
       5.对中国银行协会党风廉政建设和反腐败工作的意见和建议。
       二、根据《纪检监察机关处理检举控告工作规则》、《中国共产党纪律检查机关控告申诉工作条例》等有关规定,检举、控告、申诉人在检举、控告、申诉活动中必须对所检举、控告、申诉的事实的真实性负责。接受调查、询问时,应如实提供情况和证据。如有诬陷、制造假证行为,必须承担纪律和法律责任。
       三、纪检机关提倡实名举报(请提供真实姓名、身份证号和准确联系方式等内容)。
       涉及受理范围内事项可通过中央纪委国家监委举报网站(www.12388.gov.cn)或举报电话(12388)反映,也可通过以下中国银行业协会举报方式反映。
纪检举报
纪检举报来信请寄:
北京市西城区月坛南街1号院5号楼15层中国银行业协会纪委办公室
群众来信(收) 邮编:100045
纪检举报来访请至:
北京市西城区月坛南街1号院5号楼15层中国银行业协会纪委办公室
信访投诉
单位:
中国银行业协会
通信地址:
北京市西城区月坛南街1号院5号楼
邮政编码:
100045

学习贯彻党的二十大精神

关闭

学习贯彻中央金融

关闭

深入实施四新工程

关闭

银行业专业人员职业资格考试

关闭

银行业专业人员在线教育

关闭

中国银行业杂志

关闭