行业发展研究委员会 • 研究精选【2】系统重要性银行与总损失吸收能力约束下的商业银行 资本困境及应对策略
【编者按】近年来,在党中央坚强领导下,监管部门扎实推动,防范化解金融风险攻坚战取得关键进展。日前,郭树清主席发文回顾了我国防范化解金融风险攻坚战所取得的实质性突破,同时,面对新冠肺炎疫情发生后金融领域出现新的重大挑战,强调银行业要切实增强机遇意识和风险意识。其中,郭主席高度关注了银行业资本补充的问题,并提出要“增加拨备计提和资本补充,为提高金融体系稳健性创造更有利条件”。保持稳健充足的资本金水平,不仅是银行立行之本,更是维护金融稳定,服务实体经济,促进“六稳六保”的重要底气,也是强化风险吸收处置、提高信贷投放能力的基础和关键。
中国银行业协会行业发展研究委员会紧扣时代主旋律,汇聚行业最佳理论与实践精华,搭建优秀研究成果分享平台,推动形成研究创造价值的良好氛围,助推银行业高质量发展。本期推荐中国民生银行研究院撰写的《系统重要性银行与总损失吸收能力约束下的商业银行资本困境及应对策略》。本文在阐述商业银行资本监管框架的基础上,围绕我国商业银行的资本现状及潜在压力,对国内系统重要性银行和TLAC标准下的上市银行资本缺口进行测算,为下一步商业银行资本补充规划提供依据,并结合政策取向及资本境况提出了相应的应对策略,以飨读者。
一、商业银行资本监管历程及现行监管要求
商业银行作为高杠杆经营的天然实体,资本监管意义重大。伴随多家国际银行倒闭和一系列危机发生,巴塞尔监管体系确立并逐步完善,奠定了银行业资本管理的基石。之后,为进一步解决以全球系统重要性银行(G-SIBs)为代表的金融机构在危机中暴露出的“大而不倒”问题,降低系统性风险,总损失吸收能力(TLAC)基本框架确立,为G-SIBs提出更高的监管要求。在国际标准下,国内商业银行资本监管紧跟巴塞尔协议步伐,在沿用Basel Ⅲ中的“三大支柱”和标准法、内部模型法并立规则的同时,我国尤以资本充足率为核心监管对象,并据此制定出资本层级、标准和达标期限,成为我国商业银行资本运营的重要指引。
(一)巴塞尔协议奠定了银行业资本管理的基石
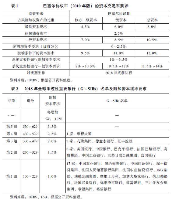
1974年,伴随多家国际银行相继倒闭,巴塞尔银行监管委员会成立。1988年7月,《关于统一国际银行资本衡量和资本标准的协议》发布,Basel I诞生,从资本组成、风险权重体系、目标标准比率、过渡期及实施四个部分对资本管理作出安排。之后,东南亚金融危机等事件的爆发,使得信用风险以外的其他风险凸显,2004年Basel Ⅱ诞生,扩大了资本覆盖风险的种类,改革了风险加权资产的计算方法,构建起“三大支柱”(最低资本要求、外部监管、市场约束)的监管框架。2008年全球金融危机爆发,进一步暴露出巴塞尔协议在监管漏洞和银行资本质量等方面的缺陷,助推了2010年Basel III的出台,并构成当前国际资本监管的基本框架。Basel III将银行资本划分为一级资本(持续经营资本)和二级资本(破产清算资本);提高了最低资本充足率要求,补充设置了储备资本、逆周期资本要求,对系统重要性机构还提出超额资本要求;增强了风险加权资产计量的审慎性;引入杠杆率、流动性量化监管指标。2017年12月,为应对内部模型法使用和风险加权资产计量的漏洞问题,《巴塞尔Ⅲ:后危机改革的最终方案》发布,计划从2022年1月1日起逐步实施。
根据现行的Basel Ⅲ规定,商业银行资本充足率的监管要求共包括四个递进层级:最低资本要求、储备资本要求、逆周期资本要求、系统重要性银行附加资本要求。其中,核心一级资本充足率、一级资本充足率和资本充足率的最低资本要求分别为4.5%、6.0%和8.0%;缓冲要求(buffer)中:超额储备资本2.5%,逆周期资本0~2.5%(暂为0),系统重要性银行附加资本1~3.5%。

(二)TLAC为全球系统重要性银行提出更高的监管要求
2008年金融危机表明,大型金融机构的无序破产将危及全球金融系统稳定性,并给整个经济造成严重的溢出影响。为有效解决大型金融机构“大而不倒”问题,金融稳定理事会(FSB)于2011年发布《金融机构有效处置机制的关键要素》,要求金融机构在进入处置程序时将全部或部分无担保和无保险的负债予以减记或转股,以将损失内部化,实现自我救助,这要求金融机构在进入处置程序前就积累了充足的“损失吸收能力”,即TLAC。2014年11月,FSB首先确定了G-SIBs总损失吸收能力的基本框架。2015年11月,二十国集团就TLAC的具体标准达成一致,并出台《关于处置中的全球系统重要性银行损失吸收和资本结构调整能力原则:总损失吸收能力(TLAC)清单》,正式原则和条款清单最早于2019年1月1日前实施。

TLAC与Basel III的对比:
在监管要求上,因损失吸收阶段不同,TLAC标准更高,但工具范围更广。G-SIBs在损失逐步扩大过程中,先后面临三个阶段:正常经营下损失吸收、经触发进入处置程序、破产清算。Basel III监管资本主要在正常经营阶段吸收损失,而TLAC工具主要在处置程序中吸收损失。受定位影响,TLAC监管标准更高,如最低总损失吸收能力(16%、18%)远高于Basel III中8%的监管要求,杠杆率(6%、6.75%)高于Basel III中3.5%~4.25%的监管要求。但TLAC工具范围更广,除现有资本补充工具外,还包括合格债务工具,且鼓励其至少占TLAC工具的1/3,在“实质大于形式”原则下,G-SIBs具有更多创新空间。合格债务工具包括资本型和非资本型,其中:资本型债务工具包括我国现有的减记型二级资本债、可转债、永续债,将来可发展转股型二级资本债券等;非资本型债务工具可能为银保监会之前提及的总损失吸收能力债务工具。此外,根据TLAC规则的可行免除条例,部分债务工具虽不符合TLAC工具要求,但在法律允许的范围内,在可信的事先承诺机制下,实际操作中也能吸收损失,实质等同于TLAC工具,该类债务可部分纳入TLAC。第一阶段不超过RWA的2.5%,第二阶段不超过3.5%。
在适应对象上,Basel III对G-SIBs整体,TLAC对每个处置实体。TLAC要求G-SIBs整体满足一个最低外部TLAC,每个处置实体也要满足其相应的最低外部TLAC,这会带来TLAC规则不同于Basel III的两个特征:并表影响、内部和外部TLAC区分。
在计算口径上,分母一致,分子不同。Basel III监管资本要求的分母是加权风险资产,杠杆率要求的分母是表内外风险资产,TLAC与其一致。但从分子来看,Basel III监管资本最低要求中的缓冲要求(buffer),因其设立目的是为了在机构正常经营时吸收损失,与TLAC用于处置时吸收损失的设定不符,故不应计入TLAC,这部分占风险加权资产的比例为3.5%~8.5%(超额储备资本2.5%,逆周期调节资本0~2.5%,系统重要性银行附加资本1~3.5%)。同时,有一些符合TLAC标准但不符合监管资本标准的工具,在可信的实现承诺下,也可以暂时算作TLAC,这部分占风险加权资产的比例最多为2.5%(最低TLAC为16%时)或3.5%(最低TLAC为18%时)。因此,对大部分G-SIBs而言,2019年1月1日前TLAC需补充的数量=16%-2.5%-(当前资本充足率-buffer);2022年1月1日前TLAC需补充的数量=18%-3.5%-(当前资本充足率-buffer)。具体的补充方式包括继续补充各级监管资本,或寻找符合标准的未到期长期债务认定为TLAC。
据此,在四大行TLAC测算中,需先将3.5%~4%(逆周期资本2.5%和G-SIBs附加资本1%~1.5%)的缓冲资本剔除,再将2.5%/3.5%的实质等同于TLAC工具的债券考虑在内。为此,在第一阶段(2025/2022年),中行、工行应满足的TLAC最低标准为:16%+4%-2.5%=17.5%,农行、建行应满足的TLAC最低标准为:16%+3.5%-2.5%=17.0%。在第二阶段(2028/2025年),中行、工行应满足的TLAC最低标准为:18%+4%-3.5%=18.5%,农行、建行应满足的TLAC最低标准为:18%+3.5%-3.5%=18.0%。
(三)资本充足率成为我国资本管理的核心
我国于2009年加入巴塞尔委员会,并以Basel Ⅲ(2010年版)为基础,于2012年制定了《商业银行资本管理办法(试行)》,2013年施行,2018年末结束过渡期,为我国现行的资本管理办法。在沿用Basel Ⅲ的“三大支柱”和标准法、内部模型法并立规则的同时,我国尤以资本充足率为核心监管对象。
根据现行的资本管理办法,我国商业银行资本充足率的监管要求共包括五个递进层级:最低资本要求(5%、6%、8%)、储备资本要求(2.5%)、逆周期资本(0~2.5%,暂为0)、系统重要性银行附加资本要求(1%)以及特定资本要求。
综合考虑最低资本、超额储备资本、2018年全球系统重要性银行分组下的附加资本要求,截至2018年底,中行和工行应满足的核心一级资本、一级资本和资本充足率分别为9.0%、10.0%和12.0%,农行和建行应满足的核心一级资本、一级资本和资本充足率分别为8.5%、9.5%和11.5%,其他银行在2018年底要分别达到7.5%、8.5%和10.5%。


二、我国商业银行的资本现状及潜在压力
近年来,我国银行业资本补充架构日益完善,资本补充进程不断加速,截至2018年末,各级资本充足率均高于监管标准,具有一定安全边际。但不同类型银行的资本充足率呈现“两头大中间小”特点,在一级资本方面,很多上市股份行和城商行剩余空间不足1%;同时,其他一级资本与二级资本的缓冲空间失衡,结构问题凸显,资产质量有待提升。未来,受监管规范持续推进、国内外监管标准日益提升等因素影响,商业银行资本补计提将加速进行,资本压力进一步凸显。
(一)现阶段商业银行资本充足状况
1、近年来资本补充加速,各级资本充足率平稳增长
2012年至今,我国银行业通过复杂工具补充资本逐渐普及,实现了二级资本工具常态化发行,一级资本工具以优先股为代表陆续有银行试水,资本补充架构日益完善,资本补充进程不断加速。

在内生增长及各类资本补充工具助推下,2013年以来,商业银行核心一级资本、一级资本和资本充足率分别增长1.08、1.63和2.01个百分点。尤其是伴随近年来商业银行超额拨备及二级资本债发行规模持续增长,资本充足率增长态势更为显著。

2、目前资本达标情况尚可,中小银行存在一定压力
银保监会数据显示,截至2018年末,商业银行核心一级资本、一级资本与资本充足率分别为11.03%、11.58%、14.20%,均高于监管标准。但具体来看,不同类型银行的资本充足率呈现“两头大中间小”特点。在整体达标下,存在部分银行资本充足率濒临监管红线的隐忧,特别是一级和核心一级资本充足率,很多上市股份行和城商行剩余空间不足1%,非上市银行情况预计差于上市银行。
此外,近年来,农村商业银行资本充足率整体呈下滑态势,股份行和城商行资本充足率处于相对较低水平。中小银行(尤其是中小未上市银行)在这场资本竞赛中承受着更大压力。内源方面,过去几年部分中小银行业务较为激进,资本补计提压力大,此前依靠监管套利的银行已出现“缩表”和利润增速下滑。外源方面,中小银行资本补充渠道总体相对单一,且资本管理基础相对薄弱。
3、其他一级资本与二级资本的缓冲空间失衡,结构问题凸显
从资本结构看,当前其他一级资本补充难度较大、二级资本补充相对简单,各级资本充足率呈现“内核小外围大”特点。
按照Basel III和银保监会安排,其他一级资本可以有1%的缓冲区间,二级资本较经济的比例大致控制在2%左右。但2018年末,商业银行整体其他一级资本实际仅有0.55%,且为历史较高水平,二级资本则达到2.62%的高水平。形成这种局面,与目前二级资本债发行门槛低、补充效率高,而其他一级资本补充工具之前仅有优先股且条件相对苛刻有关。
2008年金融危机经验表明,一旦商业银行发生危机,那些二级资本并未很好地发挥吸收损失的功能。为此,在追求资本数量和满足监管要求的同时,应注重不断改善资本结构,增加具有较强损失吸收能力的一级资本占比。


(二)未来商业银行资本充足率面临较大压力
1、监管规范持续推进,商业银行资本补计提将加速进行
在金融加速创新过程中诞生了很多可以减少银行表内资本计提的监管套利途径,主要包括:一是通过表外理财实现资产出表,规避资本计提;二是以同业买入返售科目对接资产,降低风险权重;三是在应收款项科目下,利用各类信托和资管计划等隐匿底层资产,减少资本占用;四是发行以信贷资产或资管产品为基础资产打包而成的类资产证券化产品,实现资产非洁净出表并减少资本计提。以上套利模式下,银行实际承担的风险大于显露的风险,导致资本充足率被高估。
2017年以来,《商业银行流动性风险管理办法》、《商业银行委托贷款管理办法》、《规范债券市场参与者债券交易业务的通知》(302号文)、《商业银行大额风险暴露管理办法》、《关于规范金融机构资产管理业务的指导意见》等监管文件密集出台,旨在抑通道、控杠杆、破刚兑、上下穿透,引导银行表外非标回表和回归传统信贷,银行总资产风险权重逐步提高,以往被隐藏的资本占用将浮出水面,被高估的资本充足率也将回归真实。同时,越来越多的监管新规开始将业务规模上限与净资本或净资产挂钩,在加大资本消耗的同时,也提高了在一定规模下银行机构的资本要求。因此,仅靠商业银行的内生增长不足以支撑业务开展,外部资本的有序补充不可或缺。
数据显示,截至2018年三季度末,上市银行总资产风险权重由2016年末的61%提升至64%。其中,股份行与城商行受金融监管影响最大,总资产风险权重提升幅度更高,分别由2016年末的64%、61%提升至2018年三季度末的71%、67%。
2、国内外监管标准日益提升,商业银行资本压力将进一步凸显
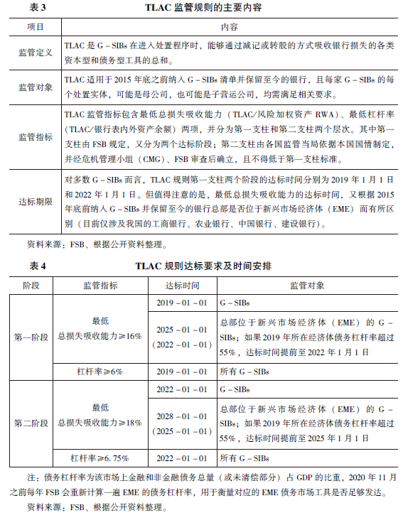
一是D-SIBs名单有望确定,各级资本边际加速收窄。2018年11月,央行发布《关于完善系统重要性金融机构监管的指导意见》,对国内系统重要性金融机构的识别、监管和处置做出制度性安排。国内系统重要性银行(D-SIBs)名单有望加速确定,针对其提出的附加资本和杠杆率要求将大幅增加多家银行的资本补充压力。根据规模或数量要求,预计3家政策行、6家大行、12家全国股份行和资产规模在一万亿元以上的城商行最有可能入选D-SIBs名单。2018年底数据显示,若将潜在D-SIBs的各级资本充足率提高1%,则多家银行开始出现资本缺口,且有近1/2的银行一级资本安全边际不足1%,近1/3的银行二级资本安全边际不足1%。
二是四大行持续入选G-SIBs,更高的附加资本和TLAC要求加大资本补充压力。当前,中行、工行的附加资本要求为1.5%,农行、建行的附加资本要求为1.0%,尚不能对其资本形成压力。未来,若四大行得分持续提升,且国内还有交行、兴业等几家银行有可能入围G-SIBs,届时将对国内相关银行的资本补充情况形成约束。此外,根据TLAC规定,2025或2022年起,国内入选G-SIBs的银行将面临最低总损失吸收能力≧16%的监管要求,2028或2025年起,最低总损失吸收能力≧18%,这一较高监管要求将对四大行等产生较大压力。
此外,在复杂的内外部环境和经济下行压力下,银行经营风险加大,息差面临收窄压力,内源补充存压。且商业银行成立理财子公司、金融资产投资子公司等机构,均需投入相当数量的资本金。
三、未来三年主要上市银行资本缺口测算
当前,在资本消耗加大、监管要求提升、内外补充渠道有限的背景下,商业银行的资本压力日益加大,尤其是对于可能被纳入D-SIBs的中小银行和四大行等G-SIBs而言。根据测算,在潜在的D-SIBs要求下,除去招行、浦发等资本状况良好的银行,在内生增长情况下,其余六家上市股份行2019~2021年的其他一级资本和二级资本缺口总额分别为6003、6234、6545亿元。在G-SIBs要求下,按照最极端的情况,工农中建四大行第一阶段(2022年1月)、第二阶段(2025年1月)达标前需通过内外渠道补充的资本分别约9128、14425亿元。
(一)系统重要性银行标准下的资本缺口测算
数据显示,在上市国有行和股份行中,国有行和招行的资本状况及内生增长能力良好。在未来监管标准提升下,多家股份行将开始出现资本缺口或安全边际小于1%。


展望未来,基于当前宏观和行业运行态势,再结合各行经营规律,做出如下假设:

经粗略估算,上市股份行的资本缺口主要体现在其他一级资本和二级资本层面,除去招行、浦发,在内生增长情况下,其余六家上市股份行2019~2021年的其他一级资本和二级资本缺口总额分别为6003、6234、6545亿元。

(二)TLAC监管要求下的资本缺口测算
根据TLAC要求,按照债务杠杆率比例,对于部分资本市场较为发达的新兴经济体(EME),其G-SIBs的宽限期可能缩短。根据BIS数据,中国未清偿债务占GDP的比例在2012年即达到50%,加上2013-2016年债券发行大扩容,2019年的债务杠杆率门槛可能会超过55%。若如此,工农中建四大行面临的达标期限将大概率提前至2022年和2025年。假设各行把非TLAC债务工具用到极致,据前面测算,在第一、第二阶段(2022年、2025年),中行和工行应满足的TLAC最低标准可能为17.5%和18.5%,农行、建行应满足的TLAC最低标准可能为17.0%和18.0%。
用2018和2017年的RWA静态测算,工农中建四大行第一、第二阶段达标前需通过内外渠道补充的资本分别约9128、14425亿元。

四、商业银行资本补充工具现状及未来政策取向
当前,在我国商业银行的资本补充渠道中,一级资本增量有限,其他一级资本补充难度较大,二级资本补充相对简单但具有局限性。在资本日益承压环境下,国内永续债应运而生,各项监管政策加快扶持,总体市场可期。未来,监管在鼓励内源性补充资本基础上,将着力支持商业银行通过股票和债券市场补充资本,永续债发行的审批效率会进一步提高,优先股及可转债的准入门槛会有所降低,各类含转股条款的债务资本工具将探索发行,商业银行资本补充步入新阶段。
(一)商业银行资本补充工具梳理
按照吸收损失的顺序和能力,资本分为核心一级、其他一级和二级资本。按照资本来源渠道,分为外源性和内源性资本补充。其中,内源性的资本补充,主要是留存收益和满足一定条件下的超额拨备;外源性资本补充包括在资本市场上市融资、增资扩股,以及发行优先股、可转债、二级资本债、永续债等。

(二)现行资本工具面临一定局限性,永续债应运而生
当前,银行内源补充能力不足,此态势在未来较长一段时间内或持续存在。外源性资本补充上,一级资本增量有限(发行普通股门槛高、流程长且限制多,优先股仅适用于上市公司且只能在交易所发行,可转债在转股的主动性和时效性上受限颇多),二级资本债又具有局限性(无法缓解当前一级资本面临的压力,严监管环境下银行理财等广义基金对二级资本债的配置需求减小),在资本日益承压的环境下,亟需通过优化资本市场、丰富债务资本工具等打通外部补充渠道。
永续债作为成熟的一级资本补充工具,被国际商业银行普遍采用。面对国内商业银行潜在资本约束和资本结构失衡现状,为更好地服务实体经济、防范金融风险,2018年2~3月,央行、银保监会先后发文,开始探索我国永续债的发行事宜。12月25日,金融委办公室召开专题会议,研究多渠道支持商业银行补充资本有关问题,推动尽快启动永续债发行。之后,相关政策和举措渐次落地,永续债打开我国资本工具创新之路,成为商业银行其他一级资本工具补充的重要渠道。2019年1月,中行获批发行不超过400亿元无固定期限资本债券,成为我国商业银行首单,有利于进一步充实一级资本,优化资本结构。
(三)未来政策取向
笔者认为,关于未来商业银行资本补充的政策基调应主要体现在以下方面:一是在平衡好股东利益和商业银行发展需要的前提下,鼓励商业银行通过内源性的方式来补充资本;二是支持商业银行通过股票和债券市场补充资本,永续债发行的审批效率会进一步提高,优先股以及可转债的准入门槛会有所降低;三是引入基金、年金、银行理财子公司等参与银行的增资扩股,鼓励外资金融机构参与境内市场交易;四是支持商业银行通过资产证券化方式降低风险加权资产;五是将探索发行含转股条款的永续债和二级资本债,永续债的税收处理政策也会很快出台。
五、优化商业银行资本境况的应对策略
从资本规定和来源看,未来要优化商业银行的资本境况,需站在战略高度进行规划部署,从资本充足率的分子、分母两端入手,紧抓盈利提升、工具扩充、风险防控等主渠道,平衡好外源性资本补充与内源性资本积累的关系,多策并举、共同驱动。
(一)构建完善的资本管理体系,平衡好内外部资本补充关系
完善的资本管理机制是商业银行科学发展的基础和前提。商业银行需结合自身积累和业务发展,不断完善资本管理的机制和流程,构建包括资本充足率计量、中长期资本规划、年度资本计划、内部资本充足评估、外部资本筹集、经济资本管理等在内的完整资本管理体系。从可持续发展的角度看,商业银行应将资本积累设定为资本补充的主要方式,从战略部署、模式优化、业务调整等多维度入手,不断增强自身盈利能力;同时也要适时创新、合理挑选适宜的外源性融资工具,均衡考虑外部资本补充与内部资本积累之间的成本与收益关联。
(二)大力发展零售和中间业务,走轻资本发展之路
根据Basel III关于信用风险资产种类及权重的规定,零售与中间业务的风险权重远低于对一般企业的债权。为此,要降低分母端的风险加权资产,提升资本充足率,需合理把控风险资产增速,优化表内外风险资产结构。在业务结构上,大力发展低资本消耗、高资本回报业务,加大零售和中间业务占比,加快对公领域过剩产能和“僵尸”企业退出,走轻资本发展之路。同时,伴随资本市场改革与利率市场化推进,息差收窄,利润下滑,商业银行需加快转变传统经营模式。大力拓展中间业务种类,深耕高收益、低不良的零售业务领域,也有助于业务优化转型,提高盈余留存。
(三)强化集约化、精细化管理能力,提升资本使用效率
当前,伴随管理模式向集约式、内涵式转变,商业银行需以资本管理为枢纽,统筹风险、收益与资本,实现资本集约化发展和风险调整后的资本回报最大化。要不断完善资本激励约束和传导机制,将集约化经营理念向前中后台传导;做好资本集约化管理,健全资金的转移定价、资本限额管理与资本有偿运用的制度,推动规模与资本匹配,提升资本使用效率;借助金融科技和数字化手段进行精细化管理,降本提效,实现银行价值和股东回报的最大化。
(四)提升风险资产管控和处置能力,加快资产盘活释放
当前,风控能力强、资产质量好的银行资本充足率高,内生增长能力突出。提升风险资产的管控和处置能力,释放流转存量资产,成为提升资产充足率的客观选择。一是支持商业银行通过资产证券化方式降低风险加权资产,盘活资产再投放。二是从“硬件”和“软件”双入手,强化风险识别和管控能力,减少风险暴露。目前金融领域仍处在风险易发、高发期,需前瞻预判、适时调整,持续关注传统高风险和潜在风险领域变化,强化内控合规意识和风险全流程管理。
(五)统筹运用境内外各类资本工具适当补充,注重资本质量
从国内银行的视角看,目前依靠内生增长满足资本监管要求的还不多。多数银行仍需从审慎角度出发,根据市场情况统筹运用境内外资本工具适当补充。一是在运用传统渠道补充基础上,借助政策红利,加快推出国内永续债,并可探索转股型二级资本债、含定期转股条款资本债券、应急可转债和总损失吸收能力债务工具等。二是参照国际通行做法,在低利率环境下加快海外永续债发行。三是更加注重资本质量,在资本工具选择上,充分考虑资本的结构优化和实际损失吸收能力,不断提升其他一级资本补充水平。

本文荣获“中国银行业发展研究优秀成果评选(2019)”特等奖,并收录于《中国银行业发展研究优秀成果获奖作品选集(2019)》,该书已由中国金融出版社发行,欢迎订阅,欢迎推荐!



纪检举报受理须知





