委员会
理财业务投资者同行陪伴基地特色案例(互联网):厚植为民理财情怀 匠心打造“财明白”投教品牌
厚植为民理财情怀 匠心打造“财明白”投教品牌
(工银理财互联网理财业务投资者同行陪伴基地特色案例)
自成立以来,工银理财始终坚持金融工作的人民性、政治性,始终把提供更优质理财服务摆在更突出位置,用心做好客户陪伴式服务,着力布局更普适性的高质量投教内容,积极探索“互联网+”投教工作模式,线上线下一体化发力、线下向线上相融合,逐步完善投资者教育专项工作机制,现阶段已初步构建起全方位立体化的投教工作体系,在培育长期投资理念、提升客户持有体验、提振理财信心等方面取得了显著成效。
一、网站建设情况
(一)搭建线上投教服务矩阵,多维度蓄势赋能
工银理财秉持公益性、普惠性的原则,通过“自建+共建”模式,为投资者搭建兼具知识性、专业性、趣味性的一体化投教服务矩阵。自主建设方面,立足“微信、官网、手机银行”三大投教宣传阵地,打造“微信公众号”“微信视频号”“微信服务号”“手机银行财富号”“官网投教专区”等投教线上平台,运用体验式、互动式等新媒体技术手段,搭建与渠道和客户沟通的桥梁,在向投资者输出投资知识理念的同时,获取投资者的真实反馈,不断缩短与客户之间的距离。联合共建方面,对外深化司媒合作,与中国证券报、中国网等权威媒体共同打造“工银理财投资者教育/客户陪伴”专区,构建体系化内容运营规划,设立投资者教育专题栏目,充分贴合媒体受众偏好,输出匹配度更高、个性化更强、体验更好的内容,形成规范化渠道协同机制,发挥各方资源禀赋,持续为广大投资者提供优质投教服务。

图1 工银理财线上投教服务矩阵
(二)完善基础设施建设,建立长效陪伴机制
工银理财坚持以健全投资者教育长效机制为主线,从工作流程、制度规范、消费者保护、资源配备等多个角度发力,进一步确保投教服务工作有序开展。内设专职投资者教育岗位,配备专职投教人员;针对涉及消保的重点业务领域,制定宣传管理制度、金融知识普及和消费者教育制度;每年申请投教工作专项经费超百万,为投教服务工作的开展提供了牢固的资源保障。
二、内容建设情况
(一)搭建有梯度的投教内容体系,覆盖“理财全周期”
工银理财高度重视弘扬中国特色金融文化,积极推广诚实守信、以义取利、稳健审慎、守正创新、依法合规的价值观,围绕“产品-理念-市场-消保”四大板块,搭建“基础-进阶-专业”三阶段内容体系,吸收中华传统文化的人生智慧和财富之道,全面覆盖售前、中、后各阶段。售前阶段以“知识普及”为出发点,帮助客户建立基础理财认知,激发客户的理财兴趣;售中阶段以“风险提示”为切入点,融合专业的市场分析和研究能力,助力投资者作出科学合理的投资决策。同时,针对公司持续优化产品兑付流程、逐步将部分产品的兑付期从2个工作日压缩至1个工作日的相关举措,及时形成通俗易懂的投教内容传递至投资者,进一步提升投资体验和获得感;售后阶段以“预期引导”为出发点,定期回顾市场走势、复盘优质产品业绩、宣传长期投资理念、解读市场波动原因,避免投资者追涨杀跌等非理性行为。
(二)创新内容载体形式,独特视角解读财富观
工银理财切实结合投资者的痛点和需求,在内容和形式上持续创新,将专业内容简单讲、明白讲,进一步降低投教的枯燥感和说教感。打造《理财食间》《诸子曰》《财富日历》《财明白》《理财有道》《有看投》《绘客厅》《理财百晓生》《投研微课堂》等原创特色投教栏目,覆盖短视频、动画、音频FM、漫画、图文等多种形式,寓教于乐提升宣教效果。
尤其是业内首创的多档理财栏目,示范引领作用突出。一是行业首创“美食短剧”《理财食间》栏目,将理财比作“烹饪”,赋予投资经理“大厨”的角色,将抽象的金融市场运行规律搬上餐桌,用生活化的柴米油盐举例,进一步提升投教知识的易懂性。二是打造《财富日历》栏目每日陪伴投资者,讲述趣味财富故事、科普投资术语、分享财经书籍阅读感悟,润物细无声渗透工银理财的独特财富观。三是业内首创“两分钟简笔画”投教短视频形式,为客户提供简单易懂的干货分享,首期推出即获得超70万播放量,累计转发量达8.8万。同时,工银理财注重对投教内容的品牌化包装,设立每月16日为投教品牌日,以微综艺的形式推出“相约石榴日”系列投教品牌活动,邀请不同行业代表成为“工银理财投教品牌推荐官”,带领客户走进北京大学、尖岩村、北京航天城等,进一步丰富投教陪伴场景。通过收集一线理财经理日常工作中被问询最多的理财问题,工银理财汇编制作了系列投教读物《理财掌上书》,在工行全国1.6万家网点实现布放,并同步在官微上线电子书,方便用户随时查阅,累计点击量破亿。《理财掌上书》项目荣获中国网颁发的“年度银行理财子公司财富管理优秀案例奖”。

图2 工银理财特色原创投教栏目
三、基地应用情况
(一)打造四大功能模块,覆盖全方位投教场景
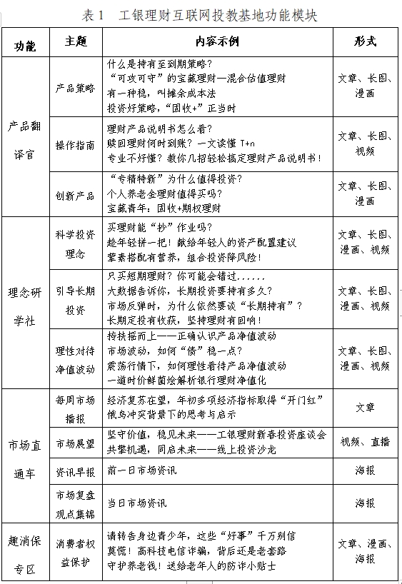
打造产品翻译官、理念研学社、市场直通车、趣消保专区四大投教功能模块,全面覆盖投资者在理财全旅程中的各种投教场景。“产品翻译官”将专业的理财产品介绍转变为投资体验解读,跟踪投资旅程各阶段为投资者提供实用操作指南,阐释理财产品的投向、投资策略,提升投资者对理财产品理解与认知;“理念研学社”以宣导科学投资理念、培育理性成熟的投资者为目标,引导投资者理性看待市场波动,帮助投资者树立理性投资、价值投资、长期投资的科学投资理念;“市场直通车”通过日度、周度、月度、年度市场回顾与热点事件点评,辅以图表、示意图等多维形式输出核心观点,帮助投资者及时掌握市场最新动态、辅助投资决策;“趣消保专区”以投资者权益保护为目标,通过非法集资、电信诈骗等案例解析,充分发挥正面案例的示范效应和负面案例的警示作用,引导投资者强化自我保护意识,提升风险防范能力。
(二)积极响应监管关切,常态化开展消保宣教活动
工银理财积极响应监管关切,每年按照人民银行、银保监会、银行业协会、理财登记中心等相关工作要求,在“3.15”金融消费者权益日、6月“金融知识万里行”、9月“普及金融知识 守住‘钱袋子’”主题活动期间,集中性开展金融宣教活动,维护投资者合法权益,科普银行理财相关知识,积极转发监管机构消保主题推文,提高理财知识覆盖面。针对青少年群体、新市民、小微企业主、农村和偏远地区居民、老年人群体等普惠客群的差异化诉求,开展不同形式的投教活动,有效帮助投资者获取金融知识。

四、宣传情况
(一)走出去:深化外部合作,联动提升投教影响力
工银理财持续延伸投教宣传触角,深化投教外部合作,发挥各方优势资源禀赋,通过线下活动带动线上平台影响力提升。针对城市居民,发挥辖区派出所影响力,联合西城公安分局、丰盛派出所在地质礼堂举办“你我同心,反诈同行”宣传活动,邀请中国曲艺家协会艺术家将反诈知识编成快板、相声、双簧、儿歌等趣味表演形式,寓教于乐向社区居民及老年客群普及金融知识;针对青少年群体,汇聚校企资源优势,与高校签署战略合作协议,在中国政法大学、中央民族大学等高校开设金融理论与财商教育课程,促进投教知识纳入国民教育体系,切实提升大学生群体金融素养;针对年轻客群,与北京西单大悦城、北京国贸等多个商圈联合,搭建“投教快闪店”开展金融消费者权益保护教育宣传活动,在投壶、抽盲盒等趣味游戏中帮助参与者理解理财产品的特征;针对乡村客群,联合新华网、中国联通等五方共建,探索金融知识下乡村的组织模式,在密云区尖岩村设立理财宣教店,全天向村民开放参观通道,定期与附近网点协同进村开展金融知识讲座,让村民足不出村即可享受便捷金融服务。

图3 投教进社区、进乡村、进商圈、进高校等活动
(二)沉下去:下沉服务重心,赋能基层投教展业
工银理财联动工银集团,面向全行多渠道开展线上、线下投资沙龙和分支行培训近千次。线上方面,开展“理财每周盘”“理财月月谈”等活动,围绕一线客户经理及客户开展专题讲座、财商课程等投教活动,分享行业政策、行研资讯、理财知识、配置实操等经验,以优质投教内容赋能客户经理,帮助渠道向投资者传递正确的投资观念。线下方面,联合北京分行打造法人理财轻型投资者教育基地,科普理财知识,防范金融欺诈风险,帮助投资者提高理财技能;联合苏州分行走进企业,举办“投资有道,百事兴荣”机构客户论坛活动,围绕宏观市场解析、债市回顾与展望、理财投教相关内容开展座谈交流;联合安徽分行走进社区,举办“工享财富,携手同行”财富管理论坛,在“财商论道,共享未来”圆桌论坛环节分享专业市场观点,帮助客户深入了解市场环境,拓宽财富增值渠道。
五、投教工作效果
工银理财高效务实开展各类投资者教育宣传活动,培育“财明白”投教品牌,以“理清楚,财明白”为投教理念,持续提升投教赋能价值。成立以来,工银理财已在全平台累计输出1200余篇原创投教内容,短视频80余则,累计阅读量超8000万,投教陪伴服务广泛触达至不同客群,投资者获得感和满意度有效提高。凭借“投教品牌日”等优秀投教案例,工银理财荣获金融时报颁发的“年度最佳投教品牌银行理财公司奖”,“财明白”投教品牌获得金融界颁发的“优秀投教陪伴案例奖”。
图4 工银理财“财明白”投教品牌logo及获奖情况


纪检举报受理须知





