欢迎访问中国银行业协会!

委员会

【国内利率市场动态研究】“两率并轨”进程、难点及应对分析

编辑: 发布时间:2019-12-18 作者: 来源: 浏览:14677次 字号: [ 大 ] [ 中 ] [ 小 ]

    上海银行    张吉光  陈舟楫

    在全球经济增长放缓、国内经济下行压力加大背景下,央行货币政策趋松。央行加快推进利率市场化的改革进程,实施存贷款利率与金融市场利率"两率并轨",解决货币政策传导不畅问题,切实降低实体经济融资成本。本文对"两率并轨"的进程、难点进行梳理,并提出后续应对策略。

    一、"两率并轨"的进程

    "两率并轨"(或"两轨并一轨")指推进银行体系的存、贷款利率与已经比较市场化的利率(如货币市场利率)挂钩,使存贷款利率能够及时反映市场利率的变化。推进"两率并轨"的意义在于,存贷款利率对市场利率的传导更加顺畅,能够推进央行货币政策调控框架从数量调控向价格调控的转变,是实现利率市场化关键一步。

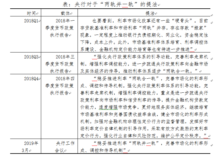
    1、央行对于"两轨并一轨"的提法

    "两轨并一轨"的提法最早见于央行2018年一季度的货币政策执行报告。在2018年一季度货币政策执行报告中的专栏3--《中央银行的利率调控与传导》中提到:目前存贷款基准利率和市场利率"两轨"并存,存在存款"搬家"现象,一定程度上推动银行负债短期化、同业化,资金稳定性下降,成本上升。在2018年三季度、四季度的货币政策执行报告中,央行将"两轨并一轨"纳入到在下一阶段的主要政策思路中;2019年工作会议上央行明确将推进利率"两轨并一轨"纳入2019年的工作目标。

    表:央行对于"两轨并一轨"的提法

360截图16331128110134114 06.png

      2、从贷款和存款两端看"两率并轨"的进程

    贷款端,开展LPR定价机制改革,实质性推进"两率并轨"进程。根据利率市场化的程度,可分为非个人住房贷款和个人住房贷款。其中:非个人住房贷款(2019年9月末为150万亿,占比81%),在2019年9月之前,贷款定价根据贷款基准利率上下浮确定,虽然于2013年7月取消了下限管理,但从实际看,贷款下浮仍集中在一定区间内;自2019年8月16日,央行公告改革完善贷款市场报价利率(LPR)形成机制后,银行贷款定价的基准转换为贷款基础利率(LPR),LPR由18家成员行报价确定,LPR是在MLF基础上加点形成。其中"加点幅度则主要取决于各行自身资金成本、市场供求、风险溢价等因素"(8月20日国务院政策例行吹风会),为配合贷款期限,增加了5年期LPR报价。同时"利率自律机制将加强对LPR报价的监督管理,定期对报价行的报价质量进行考核"。从定价逻辑上看,LPR引导信贷定价要比原来的贷款基准利率定价更尊重市场规律,是贷款端推进"两率并轨"的尝试。截至2019年9月末,全国性银行业金融机构新发放的贷款中,应用LPR定价发放的贷款占比56%,后续随着存量贷款定价基准的转换,未来贷款基准利率将逐步淡出。

    个人住房贷款(2019年9月末为余额29万亿,占人民币贷款的比重为19%),在2019年9月之前,贷款定价根据贷款基准利率上下浮确定,并仍有30%的下限管理;在2019年8月16日之后,住房贷款的定价基准也同样转换为贷款基础利率(LPR),但对于个人住房贷款上下限的管控依然存在。

    从存款端看,同业存款市场化的程度较高,而对于一般性存款,各家商业银行仍主要依据央行公布的存款基准利率定价,虽然自2015年10月23日,人民银行宣布放开人民币存款利率上限以后,存款定价的浮动上下限均已放开,但仍在自律机制约束下受到央行指导,与货币市场利率变化关联度不大。同时,在存款拓展压力下,各家银行尤其是中小银行在存款拓展压力下,普遍将存款利率上调幅度接近指导价格的上限,全市场的存款价格将延续"城商行、农商行等中小型银行>股份制银行>国有银行"的竞争局面。同时积极发行大额存单及同业存单发行,多元化负债来源,提高市场化利率的存款占比。

    表1:存贷款定价方式变化

360截图16200708445283 07.png

       综上,按照"先贷款后存款"的原则,贷款利率与市场利率的并轨作出重要尝试,但仍受较多因素制约;存款利率与市场利率的并轨路径有待进一步明确。

    二、"两率并轨"的难点

    "两率并轨"的难点在于银行存贷款利率对于市场利率传导的机制的畅通。在理想状态下,央行制定政策利率(正逆回购、再贷款再贴现利率、MLF、TMLF等利率),传导到货币市场利率(DR007,R007,Shibor),银行在负债端权衡同业负债和企业居民存款的利率进行负债管理,政策利率从而传导到银行负债利率,银行根据FTP定价原则,再综合其他成本费用及风险溢价等因素,决定贷款利率。由此,央行可以通过调整政策利率,实现市场利率向存贷款利率的传导。

    图1:利率传导图


360截图163805157897125 08.png

       从现实表现来看,货币市场利率向存贷款利率的传导受阻。从2016年以来的新发放人民币存贷款月度加权平均利率的变动情况看,存款利率的波动与货币市场利率(R007)的变化无明显关联性;贷款利率的波动也未能及时反映市场利率(R007及三年期国债收益率)的变化,部分时段还有明显的背离(如2016年11月、2018年1月、2018年7月)。(但自2019年8月份以来,新发放贷款利率与市场利率的吻合度较高,或于LPR定价机制改革有关。) 

    图2:新发放人民币存贷款利率与市场利率的走势比较

image002.png

    这主要由于存贷款利率与市场利率并轨仍受到较多因素影响,具体如下:

    (一)从金融市场体系看两率并轨的难点

    1、从利率体系构建看,市场基准利率有待进一步培育

    存贷款利率与市场利率的并轨,首先要培育稳定可控的市场基准利率,使存贷款利率能以市场基准利率为锚开展定价。在成熟的利率体系中,通常有央行有能直接控制的市场基准利率,如美国的联邦基金利率(银行间拆借利率)。2016年第三季度货币政策执行报告中指出,DR007能够更好反映银行体系流动性松紧状况,对培育市场基准利率有积极促进作用,促进市场形成以DR007为基准利率的预期。可见,央行将DR007作为市场基准利率着力培育。

    从国际经验看,构建利率走廊是培育市场基准利率的有效手段。但由于我国利率走廊机制不完善,当前我国将常备借贷便利(SLF)利率为上限,超额储备利率为名义下限,实际承担走廊下限作用的的是7天逆回购利率。但从市场表现看,存在利率走廊下限失效的现象。如2019年初至7月初,DR007的利率中枢为2.1%,已跌破7天逆回购利率(2.5%)之下,利率走廊的下限作用被突破。因此,为市场认知与接受的利率走廊体系尚未有效形成,能够为央行有效控制波动区间、获得市场高度认可、可作为政策操作对象的市场基准利率仍有待培育。

    2、从金融市场体系看,不同市场的分割导致利率传导不畅

    我国金融市场的一体化程度较低,如债券市场与贷款市场较为割裂,特别是在贷款为市场融资的主体,且债券市场对于企业债务融资工具发行的准入门槛较高的背景下,债券市场利率较难传导至贷款利率;同时,国债交易不活跃、交易频率与发行数量不高,市场流动性相对差,国债收益率对银行长端资产价格的参考作用也不能有效发挥。

    3、从银行间市场看,流动性分层使中小银行获得资金价格偏高

    当前,我国公开市场投放的机制是,通过逆回购、MLF等方式投放资金给一级交易商,而一级交易商主要为大型商业银行,大型商业银行再在政策利率基础上加价投放给中小银行,商业银行再把资金投放给非银机构。上述投放机制使流动性在银行与非银之间、大行与中小行之间形成分层,在流动性较为宽松的情况下,结构性分层的问题仍然存在,如包商事件后,市场流动性整体较为宽裕,但由于大型银行对中小银行的货币市场传导出现割裂,中小银行负债端成本提升。

    (二)存款端实施两率并轨的难点

    1、存款基准利率仍作为定价基准,利率指导仍然存在

    虽然目前除1年期以下小额外币存款利率外的所有存贷款利率名义上都已完全放开,允许市场自由定价,但存款利率仍依据存款基准利率上下浮定价,但从实际操作看,存款利率管制现象仍然存在。成立于2013年9月的市场利率定价自律机制,"接受中国人民银行的指导和监管管理",实际上仍由其代为执行上浮限制的管制。2018年第四季度货币政策执行报告中,将"扩宽自律机制成员范围"作为下一步政策思路,但自律机制的存在一定程度上仍影响存款利率的市场化。自2015年10月,央行完全放开存款利率浮动上限后,从实际情况看,商业银行的存款利率浮动倍数仍在1.5倍以内。

    2、大额存单发行的市场化程度不够

    大额存单发行机制是推动存款利率市场化的重要环节,能够直接实现一部分存款的市场化,但从当前来看,大额存单由于规模较小(据人行2018年第四季度货币政策执行报告,2018年,大额存单发行总量为9.23万亿元)其市场影响力仍然有限;同时,由于大额存单发行有认购起点,投资门槛较高,投资者投资后也没有建立转让、流通平台,且银行对存单转让、提前支取、赎回、计息规则等规定都较为严格,制约了大额存单的流动性功能,使其交易不活跃,此外,在定价方面基于存款基准利率上浮,仍受到自律机制的指导,发行成员受名单制管理,各类商业银行大额存单发行利率一般为上浮到顶1.50-1.55倍不等,6个月到1年期发行利率在2.0-2.3%,远低于结构性存款利率。因此,大额存单的目前无论从定价管制上还是交易流动性上看,市场化程度还不高。

    3、已较为市场化的同业负债受到MPA考核约束

    在宏观审慎调控(MPA)中同业负债占比1/3的限制,导致已经比较市场化的同业负债的占比低于30%,使银行无法自主根据银行间市场的利率,自主平衡同业负债与一般性存款的吸收,而一般性存款利率较为刚性,无法跟随市场利率的波动而变化。同时,由于银行主动负债端(同业存款、大额存单等)受到管制,对于一般性存款的竞争尤为激烈,由于结构性存款可以纳入一般性存款的范围,出现"假结构性存款"等现象,变相抬高存款市场利率并积聚风险,对其他一般性存款的市场化定价产生干扰。

    4、同业存单纳入同业负债考核,且受到信用溢价影响

    同业存款是银行存款端推进利率市场化的重要工具,2019年9月末余额为10万亿,占中资银行各项存款的5.7%。自2017年起同业存单纳入同业负债考核,部分同业负债总额比例位于高位的银行机构压缩同业存单发行量。同时,同业存单发行受市场信用风险事件的影响,包商事件后,中小银行机构存单发行信用溢价有所上升,低评级的机构主体的存单发行受到的影响较大。

    (三)贷款端推进两率并轨的难点

    1、贷款LPR定价模式与MLF直接挂钩,但仍存在一定的弊端

    主要表现在,首先,我国LPR的形成机制虽然浮动的加点有助于降低政策利率调整滞后的弊端,但灵活性依然低于将LPR直接根据银行间市场利率进行加点报价;第二,我国的MLF最长期限只有1年期,虽新推出了5年期报价,但期限品种不够丰富;第三,LPR每月都需要报价,但MLF并非每月续作,直接与央行进行MLF操作的银行主要为政策性银行和中大型商业银行,较多中小银行无法直接参与MLF操作,因此,MLF利率的市场化程度不高,变动频率较低,不能及时反映市场波动,可视为央行指导利率,是贷款利率与市场利率并轨的过渡举措。

    2、货币政策操作对贷款利率的作用有限

    央行中期借贷便利(MLF)和补充抵押贷款(PSL)等,通过这些工具的操作,向商业银行提供基于政策利率的资金,进而影响商业银行的贷款投放量和贷款利率,但此部分业务量较小,在商业银行资金来源总占比不高,以贷款并轨的基准MLF为例,目前存量规模不足4万亿,占全部银行负债的占比不足2%,因而对商业银行贷款定价的影响有限。

    3、贷款规模受到结构性管控

    MPA中专门设有对"信贷政策执行"的考核,主要考评银行对小微企业、涉农信贷、区域信贷等信贷政策要求的执行情况。另外,银保监会也会对银行信贷投放设定目标并进行考核引导,如普惠金融的"两增两控"目标,对普惠金融贷款的余额和利率等都作出了管控。同时,对房地产贷款、政府融资平台、消费金融贷款等都有一定的限制性目标。

    4、存贷比存在隐性约束

    虽然监管放松了存贷比的硬约束,但仍作为监测指标,在一定程度上对商业银行仍有较大约束,在贷款规模受到存贷比隐性约束时,银行贷款规模变相受到管控,使倾向于抬高贷款利率而获得更大收益,从而对商业银行根据实际因素开展贷款市场化定价产生制约。

    5、政府预算软约束对贷款定价产生扰动

    政府融资平台和大国企一般被认为具有政府信用背书,作为信用评判依据的财务和经营状况的重要性则被弱化,融资利率易被银行当作无风险利率,作为银行衡量其他贷款成本的参照,从而推高其他企业融资成本;在经济下行背景下,实体企业信用风险加剧,商业银行更倾向于将贷款发放给政府平台、国企等,从而减少了对其他实体的资金供给,影响其他企业的实际融资成本。

    (四)从银行内部管理看两率并轨的难点

    1、从资金管理模式看,银行资金管理的一体化尚未有效形成

    信贷市场的资金与货币市场的资金分割,同时,两个分割市场中的资金,对应到商业银行内部,已经市场化的同业资金与非市场化的存贷款资金分割在两个资金池中,并分别由金融同业部门、传统存贷款管理部门管理。不同市场的资金在不同部门管理,一方面不利于市场化的金融市场利率向存贷款利率的传导,另一方面,不利于直接作用于金融市场的货币政策传导至存贷款市场。

    2、从定价方式看,商业银行存贷款定价受非市场化的FTP影响较大

    FTP是商业银行影响存贷款定价的重要因素,经调研,18家上市银行,仅7家在FTP曲线中引入了市场化利率,内部转移定价(FTP)的市场化程度不高。主要原因在于,一是,商业银行在FTP曲线中引入市场化利率存在难点,即金融市场上,对银行具有参考意义的、在银行内部可广泛深入应用的市场利率缺乏。二是,部分商业银行自主定价能力较弱,长期过度依赖于存贷款基准利率或自律组织的LPR报价,定价较为粗放,没有合理的FTP定价模型。

    三、后续建议

    1.金融市场体系建设方面

    一是,完善市场利率体系。构建完善利率走廊,培育短期的市场基准利率,使市场基准利率逐步成为商业银行存贷款定价的基准参考。完善货币政策调控方式,提高公开市场操作对市场流动性的可控性,逐步形成为市场认知与接受的利率走廊体系,并将市场基准利率(DR007)控制在一个较小的区间,打造成为市场可接受的利率中枢。

    二是,打通分割的金融市场。打通存贷款市场与货币市场、债券市场之间的联系,使各类市场之间的联动更加紧密,从而带动存贷款市场化程度的更高。如:丰富债券市场参与主体;推动资产证券化等创新业务发展,当证券化的资产达到一定的比重,或者资产证券化成为银行贷款业务的有效转化途径时,商业银行会在发放贷款时更多考虑债券市场的利率水平,从而提高贷款利率的市场化水平。

    三是,改善流动性分层问题。加强对中小银行的流动性支持,降低流动性分层问题带来的影响,通过进一步优化存款准备金率政策框架,通过定向降准、TMLF等结构性货币政策工具,以及再贴现、再贷款等,为中小银行流动性提供更多支持。进一步扩大MLF担保品范围,或提高担保品的折扣率,为中小银行获取流动性支持提供更大便利。面向优质的中小银行适度放宽公开市场业务,支持更多中小银行获得较低成本的负债。

    2.推进存款利率与市场利率并轨方面

    一是,健全市场利率定价自律机制,当前自律定价机制的存在能够有效引导组织成员定价行为,避免套利及存款恶性竞争等方面发挥作用,由于银行的定价能力提升、稳定可靠的市场基准利率的培育、市场利率向存贷款利率的传导机制的疏通,仍需要一定的时间,因此,自律定价机制仍在一定时期内存在,可以通过进一步扩大自律机制成员范围,引导商业银行提升定价能力,时机成熟再退出自律机制,从实质上取消对利率浮动上限的限制。

    二是,完善大额存单、同业存单的发行机制。在维护市场秩序的情况下,扩大大额存单发行主体范围,在小范围内试点实现市场化机制,再逐步降低市场门槛,引入更多发行主体,扩大市场容量,发挥大额存单在推动利率市场化改革方面的积极作用。改革大额存单的利率定价方式,借鉴同业存单定价方法,改为参照Shibor定价为主,同时为防止波动过大,也可实施过渡期管理,逐步放开限制以及对存款基准利率的依赖。在同业存单发行方面,通过向中小银行提供流动性支持,对中小银行发行同业存单提供增信,完善信用评级机制等方式,降低流动性分层带来的影响以及存单发行的信用溢价;探索在以发行行报价为主的基础上,试行价格招标的发行方式。

    三是,完善MPA考核体系,逐步提升商业银行同业负债的占比限制,增加市场化的同业负债,促进银行提高市场化定价的主动性,进而提升银行负债端定价的市场化水平。

    3.推进贷款利率与市场利率并轨方面

    一是,更多采用市场化的监管手段,减少使用信贷额度管控、存贷比管理等管理手段,减少直接规模管制对商业银行的市场化定价的影响;进一步发挥MPA管理作用,通过建立规则、加强引导,提升监管的市场化程度。

    二是,推进财政体制改革,打破预算软约束。建立健全财政预算制度,强化地方政府的预算约束;转换政府职能,提升政府平台的市场化程度,按照市场化原则理顺地方政府和政府融资平台关系;通过加快国企混合所有制改革,推动更多国企上市,减少政府对企业经营和融资活动的干预,打破地方国有资产管理机构的隐性担保、刚性兑付,通过提高国企的市场化程度来提高其对利率的敏感性。

    三是,进一步完善LPR的市场化定价。从国际经验看,美、日、加拿大等国家均将LPR挂钩隔夜拆借(政策基准利率),并采取加点方式反应期限和风险溢价,并以此作为贷款市场的定价基准。但我国缺乏稳定可靠的短期政策基准利率,因此,直接挂钩MLF,建议后续逐步过渡到更加市场化的挂钩利率品种。同时,由于当前缺乏LPR曲线传导,报价制度、加点浮动区间等仍由银行自主决定,需要加强对LPR报价机制的应用指导,促进银行完善自主定价能力;同时,进一步鼓励LPR衍生品的创新与运用,丰富金融衍生品类别,推动衍生工具对冲风险,加快信贷市场的价格与货币市场、资本市场的接轨。

    4.完善商业银行内部资产负债管理

    一是,强化一体化的资金管理。打破金融市场部门管理同业资金、存贷款部门管理存贷款资金的架构,强化资产负债部门对全行资金的统一管理职能,不断完善司库管理体系,实现资金的统一管理,在风险可控的前提下,打破条线的边界,资产配置根据收益优先的原则向净收益高的业务倾斜;负债吸收根据成本优先的原则将资源向低成本的业务倾斜,将资金市场的价格引入存贷业务,将两个资金池在商业银行内部逐步变为一个资金池。

    二是,完善FTP定价机制。构建基于市场化利率的存贷款FTP价格曲线。参考不同期限的shibor、同业存单、国债、金融债等利率,形成存贷FTP曲线的母线,使存贷款FTP与金融市场利率同步,提高存贷款FTP的市场化程度。

    三是,加强LPR贷款定价的精细化管理。在LPR定价机制改革的背景下,由于贷款浮动区间仍由银行自主决定,对银行贷款利率管理的精细化水平提出更高要求。银行应在大数据基础上,准确界定自身最优客户的范围、风险属性、资本耗用模式从而确定自身最优贷款利率,同时需要对客户进行精准分层,界定不同信用层级客户的信用成本加成水平。同时,要将定价逻辑和数据在银行内部精准传导至一线经营机构和客户经理,从而更好实现对客端的利率传导。


纪检举报受理须知
       一、受理范围:
       1.对中国银行业协会党组织、党员违反政治纪律、组织纪律、廉洁纪律、群众纪律、工作纪律、生活纪律等党的纪律行为的检举控告。
       2.对中国银行业协会工作人员不依法履职,违反秉公用权、廉洁从政从业以及道德操守等规定,涉嫌贪污贿赂、滥用职权、玩忽职守、权力寻租、利益输送、徇私舞弊以及浪费国家资财等职务违法犯罪行为的检举控告。
       3.中国银行业协会党员对党纪处分或者纪律检查机关所作的其他处理不服,提出的申诉。
       4.中国银行业协会工作人员对涉及本人的处理决定不服,提出的申诉。
       5.对中国银行协会党风廉政建设和反腐败工作的意见和建议。
       二、根据《纪检监察机关处理检举控告工作规则》、《中国共产党纪律检查机关控告申诉工作条例》等有关规定,检举、控告、申诉人在检举、控告、申诉活动中必须对所检举、控告、申诉的事实的真实性负责。接受调查、询问时,应如实提供情况和证据。如有诬陷、制造假证行为,必须承担纪律和法律责任。
       三、纪检机关提倡实名举报(请提供真实姓名、身份证号和准确联系方式等内容)。
       涉及受理范围内事项可通过中央纪委国家监委举报网站(www.12388.gov.cn)或举报电话(12388)反映,也可通过以下中国银行业协会举报方式反映。
纪检举报
纪检举报来信请寄:
北京市西城区月坛南街1号院5号楼15层中国银行业协会纪委办公室
群众来信(收) 邮编:100045
纪检举报来访请至:
北京市西城区月坛南街1号院5号楼15层中国银行业协会纪委办公室
信访投诉
单位:
中国银行业协会
通信地址:
北京市西城区月坛南街1号院5号楼
邮政编码:
100045

学习贯彻党的二十大精神

关闭

学习贯彻中央金融

关闭

深入实施四新工程

关闭

银行业专业人员职业资格考试

关闭

银行业专业人员在线教育

关闭

中国银行业杂志

关闭