
关于开展银行函证试点工作的通知
财会〔2022〕5号
有关中央企业,有关会计师事务所,有关银行业金融机构:
为贯彻落实《国务院办公厅关于进一步规范财务审计秩序 促进注册会计师行业健康发展的意见》(国办发〔2021〕30号)要求,进一步规范银行函证业务,提升审计质量和效率,财政部、人民银行、国资委、银保监会、证监会联合在部分上市公司、会计师事务所和银行业金融机构开展银行函证试点工作,现将有关事项通知如下:
一、试点目标、范围和时间
积极推进银行函证业务的规范化、集约化、数字化,加强函证过程控制,切实解决个别函证不实、效率不高等问题。推动银行函证业务在实现规范化和集约化的基础上,逐步向数字化函证过渡。
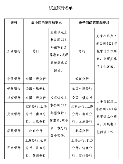
试点范围包括中央企业所属32家境内上市公司(以下简称试点上市公司,不包括其子公司、联营企业、合营企业),为试点上市公司提供2021年年报审计服务的7家会计师事务所(以下简称试点会计师事务所),为试点上市公司开立账户并在信息化建设方面具备试点基础的7家银行业金融机构(以下简称试点银行),银行函证第三方数字平台(以下简称函证平台)。参与此次试点工作的单位名单见附件。
试点时间为2022年1月至4月,即上市公司2021年年报审计期间。
二、试点内容
(一)推动落实银行函证业务规范化。
试点会计师事务所应严格遵守审计准则、《财政部 银保监会关于进一步规范银行函证及回函工作的通知》(财会〔2020〕12号)及《财政部办公厅 银保监会办公厅关于印发<银行函证及回函工作操作指引>的通知》(财办会〔2020〕21号)规定的有关要求,按照规范的函证格式和程序开展银行函证业务,加强函证过程控制。
试点银行应根据财会〔2020〕12号和财办会〔2020〕21号文件的有关要求,按照规范的函证格式、程序要求,接收与处理试点会计师事务所发出的银行函证,并统一规范本行的回函格式。
(二)有序推进银行函证业务集约化。
试点会计师事务所、试点银行应分别整合内部函证申请和回函业务,集中开展银行函证工作,保障函证质量,防范舞弊风险。
试点会计师事务所应提升一体化管理水平,在试点上市公司2021年年报审计期间,由总所或会计师事务所指定处理函证的专门机构统一、集中处理函证业务。试点会计师事务所应在发出询证函之前,与试点银行做好协调、对接工作。
试点银行应当以适当方式告知试点会计师事务所银行函证工作流程、集中回函的分行和回函方式(电子或纸质)、受理部门、联系方式等信息。试点银行应在工作人员配备、内部流程优化等方面为试点提供充分保障。
(三)积极探索银行函证业务数字化。
利用区块链等现代信息技术,推进函证数字化转型工作,加快银行函证数字平台建设,提升函证工作效率效果。
具备电子化回函条件的试点银行应在试点上市公司对银行函证授权确认后10个工作日内完成回函。电子化回函与纸质回函具有同等法律效力和证明力。对于14个征询项目中电子回函未覆盖的项目,试点银行应提供该项目的纸质回函且不额外收取费用(电子回函与纸质回函合计收取一份费用)。
对已实现电子化回函的试点银行,试点会计师事务所应采取电子化方式开展函证业务。会计师事务所应按照审计档案相关规定妥善保存电子回函。中国注册会计师协会负责对接入函证平台的试点会计师事务所提供身份认证,并对函证平台进行身份认证。
试点上市公司应积极支持银行函证工作,加强与开户行协调,保障和配合开户行做好集中回函、电子化回函工作。对会计师事务所发出的电子函证请求,上市公司应及时(一般应于收到请求3个工作日内)予以授权确认。
鼓励条件成熟的函证平台参照国家统一的业务标准、数据标准、安全标准和技术标准等进行开发设计和运营;应坚持开放兼容,既要满足大型银行和会计师事务所的业务需求,也要充分考虑中小银行和会计师事务所的信息化水平,兼容系统直连、数据交互、在线填写等多种函证数字化方式;应在试点基础上做好平台扩容和稳定性测试。函证平台对函证数据在平台传输、存储环节的安全性、准确性负责。
三、组织实施
财政部、人民银行、国资委、银保监会、证监会将根据各自职责分工,加强对试点工作的指导,及时解决试点工作中遇到的政策、技术问题,切实推动提升银行函证规范化、集约化、数字化水平。试点结束后,财政部将会同有关部门对试点工作进行评估,总结经验,完善机制,为下一步全面推广银行函证规范化、集约化、数字化奠定基础。
附件:试点名单
财政部 人民银行 国资委 银保监会 证监会
2022年1月28日
原文链接:http://kjs.mof.gov.cn/gongzuotongzhi/202201/t20220129_3785950.htm






纪检举报受理须知





