行业发展研究委员会 • 研究精选【6】普惠金融领域中的投行产品创新
【编者按】2020年是全面打赢脱贫攻坚战收官之年,同时也是我国首份普惠金融发展规划的收官之年。郭树清主席在2020年金融街论坛上指出,金融供给不平衡不充分与金融需求多层次多样化就的矛盾仍然比较突出,需要全面增强金融的普惠性。近年来,中国银行业协会积极引导行业秉承金融向善的理念,通过开展“百行进万企”“无接触助微计划”等致力于使弱势群体获得均等的、公正的金融服务。银行业金融机构陆续创新发展“夜市银行”“拎包银行”“水上银行”“流动服务车”等金融服务模式,打通了边远地区金融服务“最后一公里”和“最后一步路”的问题。
中国银行业协会行业发展研究委员会积极搭建优秀研究成果分享平台,希望通过汇集行业力量,促进交流,凝聚行业共识,推动优秀经验做法转化为商业银行转型发展的加速器。本期推荐中国建设银行撰写的《普惠金融领域中的投行产品创新》。本文深入探讨国内商业银行发展普惠金融的现状和问题,运用SWOT模型对建设银行投行业务支持普惠金融的差异化优势构建进行了分析并提出现阶段的有效战略,创造性地提出投行业务在支持普惠金融业务中的风险管理手段,如采取分层、结构化、信用增级等方式缓释信用风险,利用套期保值等投行手段缓释市场风险,以市场化的运作方式揭示和定价风险等,对未来投行产品的创新进行探索设想,并提出政策建议,以供读者参考。
第一章 普惠金融概述
第一节 普惠金融的发展概况
一、基本定义
普惠金融这一概念最早是由联合国在宣传推广2005国际小额信贷年时所提出的,源于“inclusive financial system”的中文翻译,其基本含义是指,一个能有效地、全方位的为社会所有阶层和群体(尤其是贫困和低收入人口)提供服务的金融体系。普惠金融中的“普”实际上是在强调金融的包容性,即所有未能享受到金融服务或是金融需求未能得到满足的个人和群体都包含在普惠金融这一体系内部,其都拥有平等的获取金融服务的机会。对于普惠金融中的“惠”,则是强调实惠,即每个人或群体都能够享受到金融服务所带来的好处,而不是无偿的救济和施舍。如果将资本低于成本的方式转移到低收入群体手中,普惠金融就变成了慈善金融,不符合商业可持续性原则,因此不可持续。最后需要强调的是,普惠金融不单单是一种金融服务,而是一个金融体系。从供给侧来看,包括宏观、中观、微观三个层面,宏观层面是指普惠金融的立法、监督和管理;中观层面是指支持普惠金融服务的基础设施;微观层面是指普惠金融服务的提供者。从需求侧来看,普惠金融体系包含的客户众多,所有金融需求未能有效满足的客户都是普惠金融的服务对象。因此,在谈论普惠金融时,不应该狭义从金融服务的供给和需求去讨论,而应当系统的去研究和发展。前央行行长周小川(2013)在谈论发展普惠金融时,强调就是要“通过完善的基础设施,不断提高金融服务的可获得性,以可负担的成本将金融服务扩展到社会低收入人群和欠发达地区,向他们提供方便快捷、价格合理的金融服务”。

图1‑1 普惠金融体系
资料来源:作者整理
2016年,国务院印发了《推进普惠金融发展规划(2016-2020)》,对于普惠金融给出了更加完备的定义,普惠金融是指立足于机会平等要求和商业可持续原则,以可负担的成本为有金融服务需求的社会各阶层和群体提供适当、有效的金融服务。其中的机会平等和商业可持续原则是当前和未来发展普惠金融的核心,相较于其他国家,我国普惠金融的服务对象更加多元。由于我国对于小微企业的金融服务存在欠缺,因此我国普惠金融的服务群体不仅包括社会低收入群体,还涵盖了小微企业。
二、发展历程
(一)国外
从诞生背景的角度来看,普惠金融与小额信贷、微型金融有着密不可分的联系,以上三者都是致力于满足弱势贫困群体或阶层的金融需求,而普惠金融的服务对象更加广阔,是小额信贷和微型金融的延伸和发展。普惠金融的发展历程,是一个从小额信贷到微型金融,最后再发展为普惠金融的过程。
早在15世纪,意大利修道士就开始发展信贷业务来抑制高利贷业务,到19世纪初又建立了全国性的金融机构通过规模经济来降低交易成本,满足弱势群体的金融需求。1820年,爱尔兰出现了“贷款基金”,它主要是利用捐赠得到的财物向当地农户提供无抵押零息的小额贷款,通过“共同监督”(peer monitoring)机制保证借款者的每周还款。1823年,政府允许“贷款基金”贷款收取利息,并允许其吸收储蓄,“贷款基金”由原来的慈善金融机构转变为一个商业可持续的金融机构。截至1840年,爱尔兰发展出300家“贷款基金”,这些机构覆盖了20%的爱尔兰家庭。1854年,德国雷发巽(Raiffeisen)建立了世界上第一个农村信用合作社,向农户提供信贷以便满足他们的生产生活资金需求,这一模式在德国大获成功,很快扩展到奥地利、瑞士等欧洲国家。到20世纪初,雷发巽信用社模式传入亚洲,并风靡世界。德国和爱尔兰的模式建立的初衷都是要消除贫困并实现行业可持续,因此可以说是现代小额信贷的原型。
小额信贷一般是指运用有效的抵押替代方式向微型企业主发放和回收短期流动性资金贷款的信贷方法。现代小额信贷业务发源于孟加拉、巴西等国。这些国家经济发展滞后,并且拥有大量的贫困人口。这些人的金融需求在传统的金融范式下都难以获得满足,因此小额信贷应运而生。其中,最著名的要属尤努斯在孟加拉创立的格莱珉银行(Grameen Bank),其基本运营模式采取无抵押、无担保、小组联保、分批贷款、分期偿还的方式,最终发展成为一家遍布孟加拉全国性金融机构。20世纪80年代,小额信贷业务在世界各地快速发展,打破了原有小额信贷风险高、难以盈利的偏见。
20世纪90年代开始,越来越多的国家开始关注贫困问题。对于减贫,仅仅提供信贷产品是不够的,难以满足贫困人口的金融需求。微型金融所提供的全方位、多层次的金融服务开始兴起。例如对于农业而言,仅仅为农业生产者提供贷款的小额信贷方式无法解决农业天生具有的“弱质性”问题,一旦发生严重的自然灾害或是剧烈的农产品价格波动,很容易发生信用风险,一些时候甚至加剧农户的贫困状况。而微型金融不光为农户提供信贷服务,还为其提供配套的农业保险、套期保值等业务,从而可以分散农业生产所面临的自然风险和市场风险。
尽管微型金融能够提供全方位、多层次的服务,但是依然存在一些问题。微型金融的服务广度和深度都不够,且服务成本高昂,因此往往需要很高的定价来弥补其成本。另外,当前越来越多的国有银行、商业银行、私人银行等机构参与到扶贫、小微贷款领域,微型金融已难以覆盖当前众多的金融机构。因此,联合国于2004年提出建设普惠金融体系来满足贫困和低收入群体、小微企业的金融需求,实现千年发展目标。
(二)国内
中国于2005年由中国小额信贷联盟引入“inclusive finance”这一概念,白澄宇将其翻译为普惠金融。杜晓山(2006)在小额信贷的基础上,对普惠金融体系进行了概括,提出普惠金融是对小额信贷和微型金融发展基础上的,将零散的小额信贷产品和机构服务发展成为金融整体发展战略一部分的“微型金融产业”,也就是构建一个系统性的小额信贷或微型金融服务网络体系。2013年,普惠金融第一次在中共中央决议中出现,党的十八届三中全会提出要大力发展普惠金融,鼓励金融创新,丰富金融市场的层次和产品。2015年,国务院印发了《推进普惠金融发展规划(2016-2020年)》,制订了这五年间普惠金融发展的目标和方向。在规划中强调小微企业、农民、城镇低收入人群、贫困人群和残疾人、老年人等特殊群体是我国普惠金融重点服务对象,通过提高金融服务的覆盖率和可得性、服务的满意度,加大金融产品和服务手段的创新,提升金融的普惠能力,鼓励大型商业银行建立小微企业专营机构,普惠金融事业部,支持普惠金融发展。
三、重要性
普惠金融的出现源于金融抑制问题,Kempson&Whyley(1999)将金融抑制总结为六个方面:一是地理排斥(Physical Exclusion),即由于地理位置偏远,不存在金融服务的供给者而导致的金融抑制;二是评估排斥(Access Exclusion),即由于金融需求方的信用不足或缺少完备的征信记录,无法通过金融机构的信贷审核导致的金融抑制;三是条件排斥(Condition Exclusion),即一些特定的金融条件,如需要相应的贷款抵押物而将部分群体排除在金融服务的对象之外;四是价格排斥(Price Exclusion),由于金融产品的定价过高超出部分群体的承受范围所导致的金融抑制;五是市场排斥(Marketing Exclusion),金融产品的销售定位和市场与部分群体不符合所导致的金融抑制;六是自我排斥(Self Exclusion),即由于缺乏相应的金融知识或惧怕被金融机构拒绝而导致的金融抑制。每个人都拥有平等的获得金融服务的权力,发展普惠金融可以有效地解决金融抑制的问题,有利于消除贫困,促进经济的增长。
(一)有利于消除贫困
亚洲开发银行的报告(2009)指出,解决贫困问题存在两种途径:一是直接途径,即通过经济的发展来带动当地的就业,从而减少贫困;二是间接途径,通过为贫困人口提供可得到的金融服务,通过其自身的努力来摆脱贫困。普惠金融正是通过间接途径,向贫困人口提供丰富的金融产品,如储蓄、信贷、保险等服务,消除由于自然灾害、突发危险、经营风险所带来的收入上的波动,来帮助他们脱离贫困。2015年,党中央、国务院提出脱贫攻坚战的总目标,明确到2020年实现全面脱贫。为了实现这一目标,通过提供金融服务的方式是实现脱贫的重要手段之一,有助于贫困人口摆脱贫穷的恶性循环。相较于传统的直接为农户提供补贴的方式,提供金融服务有助于贫困人口培育自身的经济能力,实现真正意义上的脱贫,因为一旦停止补贴,农户很容易出现返贫。
(二)促进经济增长,缩小贫富差距
根据一些国际上经验,普惠金融与经济增长有着密切的关联。Beck et al.(2008)认为,金融排斥是一国经济增长的主要障碍,建立普惠金融体系有助于消除贫富差距,促进经济增长。尤其是向小微企业、初创企业提供金融服务,更加能促进经济的增长。许多大型企业都是从小微企业发展起来的。另外,小微企业机制灵活,往往是创新最活跃的地方,在应用新技术、研发新产品方面具有很大的优势,因此向其提供金融服务,支持企业发展对于未来经济增长具有重要的意义。2008年全球金融危机之后,许多国家都面临经济增速放缓、发展动力不足的问题,越来越多的国家开始寻找新的经济增长点,大力发展小微企业,促进整个经济体的发展。从全世界来看,中小企业的数量占市场总量的90%,并创造了50%的就业;就中国而言,中小企业提供了50%以上的税收,创造了60%以上的国内生产总值,完成了70%以上的发明专利,提供了80%以上的城镇就业岗位。
(三)有助于解决当前不平衡不充分的发展问题
普惠金融是一种和谐金融的理念,体现了“金融权也是人权的一部分”的思想,所有人都能以可以承担的成本获得金融服务,有效地参加到社会经济活动中,进而实现全社会的均衡发展。党的十九大报告提出,我国社会主要矛盾已经转化为人民日益增长的美好生活需要和不平衡不充分的发展之间的矛盾。这个主要矛盾在金融领域的重要表现就是有大量的小微企业、“双创”客户、弱势群体、贫困人口等得不到较好的现代金融服务,通过大力发展普惠金融有助于解决这个矛盾。此外,普惠金融涉及小微、“双创”、扶贫、涉农等领域,涵盖范围广泛,关系国民经济质量和效益,关系就业和民生改善,是解决新时代发展不平衡不充分的社会主要矛盾、实施乡村振兴、打好脱贫攻坚战、支持实体经济补短板、降低社会融资成本、推动全面建成小康社会的需要,是践行创新、协调、绿色、开放、共享新发展理念的战略领域。
(四)助力乡村振兴战略
党的十九大报告指出,要实施乡村振兴战略,必须把解决好三农问题作为全党工作的重中之重。2018年中央一号文件指出,实施乡村振兴战略,必须要解决钱从哪里来的问题,要拓宽资金筹集渠道,提高金融服务水平。在实施乡村振兴战略的总要求中,最重要的就是产业兴旺,乡镇企业、涉农企业就是产业兴旺的主力军。发展普惠金融能够解决了乡村振兴中的资金来源问题,为乡镇企业、涉农产业提供全方位的金融服务,从金融领域为这些企业的发展注入能量,促进这些企业的发展。
第二节 普惠金融业务的特点
普惠金融的客户涉及小微、双创、扶贫、涉农等领域,涵盖范围广泛,不同的行业所具有的特点也有所不同。因此,在对普惠金融业务的特点进行分析时,需要根据不同类型客户进行分析。
一、解决小微企业融资难
融资难是阻碍小微企业发展的最大障碍。从全球来看,几乎所有的小微企业都存在融资难的问题。这一难题也被称作是“麦克米伦缺陷”,即中小企业对债务和资本的需求数额往往要高于金融机构愿意提供的数额,中小企业往往存在融资缺口。我国小微企业“麦克米伦缺陷”的存在可以从两方面去解释。一是由于历史的原因,在计划经济时期,中国企业主要以国企为主,私营企业的数量很少,即便是在改革开放之后经济高速发展的40年里,国有经济仍然在国民经济中占主导地位,这是社会主义市场经济的性质所决定的。国有经济的地位也就导致金融资源主要流向国企等大型企业,对于小微企业则处在金融服务的边缘。二是由于小微企业自身的特点所决定的。小微企业所处的行业往往处于价值产业链的下游,能产生的经济附加值较低。同时,一些小微企业缺乏健全的财务制度,银行很难掌握其现金流量和经营状况。此外,小微企业通常缺少充足的抵押物,这些因素共同导致了商业银行不愿与小微企业打交道,为其提供信贷支持。当前,互联网技术发展迅速,开始涌现一大批科技小微企业,但是根据其企业生命周期,前期的资金投入量巨大,往往需要一段时间才能回收前期投入。
二、解决涉农行业高风险
涉农领域自身具有天生的“弱质性”,容易受到天气、自然灾害的影响。一旦发生灾害,往往会导致区域性的大范围风险,同时农作物的价格也受到市场供需、国际粮食市场的影响,价格具有很强的波动性。这两个因素共同决定了涉农行业相对于其他行业具有较高的风险。此外,涉农领域的金融服务对象主要是农民、合作社、涉农企业,这一群体往往缺乏金融知识,信用意识薄弱。这也会加剧银行的信用风险。在中国对于涉农行业来说,通常最重要的资产就是自身所拥有的土地。而中国农村的土地归村集体所有,导致土地的产权不明晰,因此不能作为标准的信贷抵押物,从而导致涉农领域的金融抑制现象。
第三节 我行对普惠金融的理解和实践
一、我行发展普惠金融的背景
党中央、国务院高度重视普惠金融事业,在各项重大会议中均对普惠金融做出战略部署,相关部委、监管机构均多次召开会议进行调研和部署相关事项。一系列激励普惠金融发展的政策相继而生,政策红利的释放,监管环境日趋完善,信息资源的共享和通畅,向全国清晰地传递了国家政策导向。我行发展普惠金融业务正面临着前所未有的政策机遇和良好的生态环境。在这样的大背景下,我行秉持创新、协调、绿色、共享新发展的理念,全面推动普惠金融战略,将普惠金融业务打造为新时代背景下我行应对市场新形势、新变化的战略支点。
我行作为国有大行的一员,自诞生之日起就承担了“建设”的使命。基础设施建设、房地产一直是我行的传统定位和比较优势。我行一直矢志不渝的坚持与共和国同呼吸共命运信念,坚守“国家利益至上,服务建设为本”的理念,在服务实体经济、支持产业转型升级、助力民生领域发展、破解社会难点痛点等方面,体现了国有大行的责任担当。因此,抓好普惠金融是我行完成国家政策、承担社会责任的时代使命,也是我行未来转型发展的战略制高点。
当前,国际国内经济试行已发生了巨大的变化,经济金融格局不断改变,中国经济由投资拉动向消费驱动转变已经成型,中国特色社会主义市场经济正在经历经济结构调整和动能转变,市场资源配置方式已经发生了翻天覆地的变化。在经济由高速增长向高质量发展的转变过程中,我行的传统优势正在逐步被蚕食,金融领域进一步加大对外开放。
二、我行对普惠金融的理解
在新时代背景下,我行巩固好传统优势的同时,向面向蓝海、面向大众、面向草根的小行业、小企业的“双小”进行战略调整。小行业是指细分行业演进状态下的小行业,是细分市场基础上的小行业,而非容量小的行业。小企业是指海量的小微企业和个体工商户等市场主体,与大众生活息息相关,代表未来社会发展趋势,是乡村振兴战略的主力军,关系着国计民生和未来发展的方向性领域。发展普惠金融战略具有非常深远的经济意义和社会意义,是我行主动承接社会责任,顺应发展大势的体现,也是规避金融风险的重大举措。
建设将普惠金融主要服务群体定位于优质小微企业、双创企业、扶贫项目、涉农企业四大类。其中优质小微企业主要为符合国家和我行内部的标准划分的小微企业;双创企业主要包括国家新兴产业、先进制造业、现代服务业中的科技企业,尤其是获得地方政府认定的高新技术企业以及获得科技专项资金支持或进入科技计划项目库的优质科技型小微企业;扶贫项目主要围绕国家精准扶贫脱贫的基本方针,坚持产业扶贫为先,推动基础设施和民生领域服务保障升级;涉农企业主要包括传统的农林牧渔业及农产品加工等行业中具有先进技术、特殊工艺的小微企业,尤其是农业产业化进程中围绕优质龙头企业的上下游客户。
三、我行在普惠金融的实施
我行已经在2017年成功完成了普惠金融攻坚战,获得了监管部门的认可,打下了一个良好的基础,积累了宝贵经验,业务发展已经初具规模。发展普惠金融被写入了我行“三大战略”。
在体制机制方面,我行打破了部门界限,建立一套适应普惠金融战略实施的责任机制与政策体系,包括但不限于建立合适的业务经营机制、充分整合人力资源和搭建普惠金融研究体系。通过一体化经营、综合化服务和系统化管理,强化中后台支持保障,借力网点人员释放提高复合型客户服务能力,逐步完善普惠金融发展机制体制。
在具体业务方面,我行将对普惠金融予以长效性政策机制支持,持续保障普惠金融战略资源和差别化政策支持,形成相对完整的普惠金融政策体系,与普惠金融战略定位、经营发展需求及监管要求相适应,促进普惠金融业务专业专注专营。我行将通过保障普惠金融专项贷款规模、建立符合普惠金融业务特点的专项绩效考核制度、完善差异化考核指标体系、对新兴主体、新产业、新业态加强研究、创新信贷管理制度和审批制度、契合客户特点设立考核指标等多角度进行资源倾斜,支持普惠金融业务的发展。
在风险控制方面,我行通过内外部信息平台的对接,在场景服务中收集各类信息,多维度多方面获取信息源,真正做到“了解客户”。我行将尽快按照新的平台模式和技术手段,以大数据应用为基础,建立风险管理控制流程。
第二章 国内商业银行支持普惠金融的现状和问题
第一节 国内政策沿革
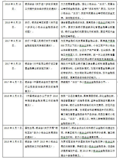
在2015年国务院印发了《推进普惠金融发展规划(2016-2020)》之后,人民银行、银监会大力支持普惠金融业务,制定了一系列的指导意见和实施细则,如要求商业银行成立普惠金融事业部、为商业银行实施定向降准,从而调动商业银行积极性,鼓励信贷资金投向小微企业等普惠金融客户,弥补此前金融服务短板,提高服务实体经济的能力,支持普惠金融的发展。
表2‑1 普惠金融指导意见汇总

资料来源:作者整理
第二节 发展现状
当前,国内各大商业银行开展了支持普惠金融的业务,多数是采用信贷支持的方式。对于小微企业,通常做法是设立专门的小额贷款中心,利用互联网和大数据技术,采取批量化、标准化的贷款方式服务小微企业,如我行推出的“小微快贷”。在扶贫领域,主要包括项目扶贫贷款和产业扶贫贷款,其中项目扶贫贷款主要是对农村基础设施的改造贷款,如交通设施、水利设施等。这两种形式的贷款通常有政府作为信用背书,风险较小,贷款的规模也较大。以工商银行为例,2017年工商银行产业扶贫贷款余额229亿元,项目扶贫贷款余额845.3亿元,两项占扶贫贷款余额的84.5%。对于涉农贷款,由于大多数国有商业银行都没有在乡镇一级设置网点,相较农业银行、农商行、农信社等专业服务农业的银行来说,发放的涉农贷款不多。对于商业银行在普惠金融中的网点渗透度的空间短板,商业银行通过持股村镇银行来实现支持“三农”的目的。2011年,中国银行与淡马锡下属的富登金控合作,借助中国银行的品牌优势,结合富登金控的微型金融经验,共同出资建立村镇银行。通过对于对成功模式的复制,批量化、规模化的在全国12个省市建立村镇银行。截止到2017年6月,中银富登共建立82家村镇银行,180多个营业网点。
对于普惠金融的服务对象,通常存在于中小企业、双创行业、涉农行业、扶贫等领域。但总体上商业银行更加倾向于规模大、信用好的客户。中型企业和小微企业相比,商业银行更倾向于向中型企业提供信贷;小微企业与涉农行业相比,商业银行更倾向于向小微企业提供贷款。以中国工商银行为例,2017年工商银行发放中小企业贷款51666.32亿元,其中中型企业贷款29470.49亿元,约占中小企业贷款总额的六成,商业银行的这种偏好与普惠金融的初衷相背离。
表2‑2 2011-2017四大国有商业银行的小微贷款情况
(单位:万亿元)
2011 | 2012 | 2013 | 2014 | 2015 | 2016 | 2017 | |
建设银行 | 0.63 | 0.75 | 0.99 | 1.14 | 1.28 | 1.44 | 1.61 |
工商银行 | 1.69 | 1.84 | 1.87 | 1.72 | 1.88 | 2.03 | 2.22 |
农业银行 | 0.58 | 0.6 | 0.81 | 0.97 | 1.09 | 1.2 | 1.36 |
中国银行 | 0.39 | 0.82 | 0.92 | 1.04 | 1.15 | 1.28 | 1.46 |
资料来源:作者整理
第三节 国内商业银行支持普惠金融中业务痛点
一、银行利润最大化原则与普惠金融商业可持续原则的悖论
国内商业银行在支持普惠金融的过程中,往往存在利润最大化与商业可持续不能同时满足的悖论。传统银行的业务通常以市场为导向,遵循利润最大化的经营原则。利润最大化的前提就是对于信贷产品采取市场化的定价方式,即贷款利率要覆盖银行所承担的风险和银行的经营成本。由于我国征信体系不健全,普惠金融的对象具有“小”、“众”、“散”的特点,存在信用不足的问题,因此信用风险较高。为了弥补风险,银行必须制定一个较高的信贷价格才能实现利润最大化。此外,由于我国的征信体系不健全,商业银行需要增加人员投入获取更多的信息来解决信息不对称的问题,这也会导致交易成本增加,提高信贷价格。较高的信贷定价一定程度上抑制了客户的金融需求,与普惠金融的初衷即满足所有人的金融需求不符。但是,若银行为了增加普惠金融客户的覆盖范围而降低利率,这又与商业银行利润最大化的经营原则相背离,并且降低利率会削弱商业银行的经营能力,难以实现商业可持续性。当前,商业银行在进行普惠金融业务时,主要的对象还是以信用状况好的优质客户为主。另外,尽管各家银行都在开发基于普惠金融数据的批量小额信贷,但是往往贷款利率相对较高。虽然解决了融资难的问题,但同时也带来了融资贵的问题。
二、银行单一的风控制度制约普惠金融的发展
国内银行的风险管理体系是基于国家有关规定及国际的通用规则,因此银行之间对于风险的控制也基本一致,从而带来产品设计及运用的单一标准。根据企业的发展和成长的动态轨迹,企业主要会经历发展、成长、成熟、衰退等几个阶段。每个阶段企业的融资需求不同。比如发展期的企业,更多的是大量资金的融入,并且收益并不明显,初创期的企业更是如此。这类企业单从财务指标来看,不符合传统银行风控要求,也就没有相关的产品进行对接。此外,不同行业的企业在同一时期也会呈现不同的融资需求,比如成熟期的科技企业和建筑企业对于资金的需求呈现出不同行业特点。成熟期的科技企业,资金较为充裕,成果传化率较高,但是风险回报率在降低,对于资金的需求不像之前那么迫切。而成熟期的建筑企业,资金需求呈现周期性,年初资金需求大,年底需求小,而且资金回报率整体较低。因此,客户所处的阶段不同、行业不同会导致对于金融产品的需求多样化,而单一风险偏好产生的产品,风险适应性较弱,无法满足普惠金融的客户的不同阶段的所有需要。
另外,单一的风控制度在一定程度上也制约了商业银行普惠金融业务的发展。传统商业银行对于客户的信用经营需要较长时间的沉淀数据,即便某些企业未来性成长性好,传统金融机构依然无法根据内部的风控以及审批制度对其信用进行判断,从而无法满足这些客户短时期内大量融资的需求。
三、传统信贷业务面临较高的信用风险
传统商业银行在支持普惠金融的业务中,需要面临巨大的信用风险和市场风险。传统的商业银行通常是采取批量化信贷的方式来支持普惠金融的发展,只要客户符合之前制定的标准,银行就会发放贷款。这种单一、固定的审批流程,很容易发生道德风险。另外,普惠金融的客户群体主要是小微企业和涉农行业,这两个行业的风险性都很高。小微企业对于经济调整较为敏感,随着经济的持续下滑,小微企业群体分化也会日益严重,传统银行采取的联保互保导致风险的传染性增强;对于涉农行业来说,农业的相对弱质性和农产品价格的波动都会带来巨大的风险。传统商业银行对于信用风险的补偿通常是加强贷前审查,加强贷中的监督,同时收取一定的质押物和抵押物,这些传统的风控措施和普惠金融所带来的风险相对比,还不足以弥补。
四、传统商业银行缺乏获客渠道
考虑到经营成本问题,传统的商业银行很少在县和乡镇一级设立营业网点,而普惠金融的客户主要存在于这些地方,因此传统商业银行的金融服务难以渗透到这些地区和群体,为其提供金融服务。当前,这些地区的客户金融需求主要是由农商行、信用社、小额贷款公司、村镇银行和农村资金互助社等中小型金融机构来满足。2005年以后,中国互联网金融逐步开始发展,一些大的互联网公司、电商平台如阿里巴巴、京东也积极参与到普惠金融中来,利用互联网和大数据解决了传统商业银行无法解决的效率和区域问题。因此,传统商业银行在获客能力方面存在短板,同时也面临着激烈的竞争。
第三章 我行投行业务支持普惠金融的差异化优势构建
第一节 投资银行业务产品的特征特点
一、信用创造
投资银行业务最大的特点就是信用创造。商业银行的信用创造活动是通过存贷款期限错配产生的资金时间价值,形成“存款-贷款-派生存款”的路径来实现信用创造过程。而投资银行业务主要通过发售各类金融产品进行融资,进而投资资产取得未来收益的预期,最后再通过金融产品进行质押回购等方式实现再融资的方式实现信用创造过程,形成资金的循环利用。与传统信贷业务相比,投资银行业务更依赖于货币市场的融资工具,更加关注于流动性要素。投资银行业务一般通过产品设计(包括分层技术等)对经营期限短、未来性成长好的,且短时间内需要大量融资的企业进行信用创造,比如中小企业集合债券,将符合一定特征的中小企业统一引入特殊目的载体,进行信用创造,从而满足市场上的准入标准。证券化是投资银行业务信用创造的最有利手段。
二、整合市场资源,融资成本低
投资银行的另一个特点是能够整合市场的资源,通过信息披露和市场化的定价方式,降低企业的融资成本,解决传统商业银行普惠金融融资贵的问题。投行业务主要活动于资本市场,市场化程度很高。因此投行业务不论是交易所还是银行间等市场,将普惠金融的客户置于市场中,市场中对其有兴趣的投资者会主动获取企业信息,有利于增加未来的投资者对企业的认可度。市场中信息的自动识别降低了市场交易的成本,从而降低企业融资成本。
资本市场相较于传统商业银行市场资金成本较低,投资银行可以利用资本市场帮助企业进行融资,从间接融资转为直接融资方式,从债权融资转为股权融资,从而大大降低企业的融资负担。比如一些初创类企业,投资者更看重其带来的长期回报,而不是简单地利率回报,因此市场化定价后的融资成本相较于银行产品较低,从而减低了企业的融资成本。
投资银行还可以通过融资渠道,进行同业资金的转移,比如国家开发银行和农业发展银行较为便宜的资金成本,能够运用投行的手段进行资金的转移,为普惠金融客户寻找成本较低的资金。
三、提供全生命周期金融服务
相较于传统商业银行产品服务以及风险偏好侧重于短期资金的使用,投行业务更善于资本市场即长期资金的使用,长期资金的使用更有利于覆盖企业全生命周期的金融服务。而普惠金融客户中,小微企业、双创企业的特点之一就是长期资金的需求。投行业务可以根据不同客户在不同时期的金融需求,整合市场存在的所有产品满足其多样化需求,围绕企业生命周期中的各类场景,设计和提供相应的服务,利用资本市场进行金融服务的创新,综合化地满足普惠金融客户各个发展阶段的金融服务的需要。
四、风险转移功能
投资银行业务可以实现风险的转移。对于普惠金融业务来说,由于普惠金融属于一种商业金融,服务普惠金融的中介机构通常需要自己承担着风险,通过引入投行业务能够帮助其将相应的风险进行转移及分散,例如通过资产证券化的方式对相应的风险进行转移,更有利于机构提高普惠金融的业务规模。具体来说,传统信贷模式在普惠金融贷款的盈利模式是发放贷款,然后持有贷款到期,获得利差。发放-持有贷款的业务核心环节是商业银行需要在贷款到期前一直监督贷款人的行为,防止发生道德风险,滥用资金。而资产证券化可以将普惠金融贷款打包进行出售,在盈利的同时减少监管环节的成本,风险得到转移。并且商业银行可以对普惠金融客户逐步放松贷款条件,将贷款惠及原本信用级别不够的次级贷款人,提高普惠金融贷款的规模以及范围。

图3‑1 投行业务的产品特点
资料来源:作者整理
第二节 我行投行业务与普惠金融相结合可以带来的差异化优势
一、优势分析
优势因素主要从投行业务的内部优势出发来进行分析。从目前来看,我国商业银行的投行业务具有以下一些优势:(1)融资期限长、方式灵活。投行业务将投资者和筹资者直接联系,主要为企业提供中长期资金,融资方式灵活多样。(2)优化资源配置、提高资金使用效率。投行业务作为跨时空、跨行业经济资源配置的最佳途径,积极引导资源流入最有效率的国家和地区、产业、企业、项目。在全社会范围内通过经济重组、行业或区域内部的资源整合、企业内部和企业之间的资产重组,发挥出大集团的规模效益,实现产业调整,最终提高资金的使用效率。(3)价值发现、合理定价。投行业务可以在承销发行业务、并购重组服务中,协助投资主体,发现价值并为资产合理定价,实现价值发现的全过程。(4)具有创新性。伴随着时代的进步、科技的升级、学科理论的发展,投资银行作为最具金融创新活力的主体,在资本市场中创造出了很多创新产品。无论是传统的基础业务,还是金融衍生工具等创新业务,投资银行为投资者提供了更多的投资组合选择,也为投资者提供了多种风险控制机制。通过规范化、标准化的金融创新,将创新产品在市场上进行交易,有助于推动金融市场的多元化。
二、劣势分析
投行业务在我国发展多年过程中,仍然存在一些仍未解决的问题,主要体现在以下几个方面。
(一)内部机制的约束
目前,我国实行的是分业经营的机制。商业银行的投行业务受制于分业经营,不能全面地进行业务开展和创新,更多地是依托子公司的业务优势。集团内部的母子公司投行业务的合作减低了业务的效率与风险的统一管理。另外,投行业务的核准以及风险识别没有和传统的信贷业务很好地区分,对于投行业务没有针对性强、符合市场发展和风险识别的内部管理制度和方式。
(二)监管对于投行业务的指导性标准不明确
监管层面对于投行业务开展的判断标准不明确,尤其是收费标准。决定我国商业银行投行业务现行的中间业务收费依据主要有:一是中国人民银行制定的有关收费标准;二是各家商业银行总行制定的收费标准;三是有关政府部门制定的收费标准;四是商业银行的分支行自定的收费标准;五是商业银行作为代理人,与委托人协商确定的收费标准。投行业务的开展也没有列明负面清单,在业务是否能开展上只有先试再由监管进行判断,事先备案判断不明确。
(三)专业人才的匮乏
投行业务具有集人才、技术、网络、资金和信用于一体的特征,技术含量较高,要求专门的人才进行管理,而国内却缺乏这样会经营、懂管理的专业人才。专业人才的匾乏对于以人才和技术为支柱的投行业务拓展来说,无疑是一个亟待解决的问题。
(四)金融市场有待健全
近几年,我国金融市场发展迅速,但由于起步较晚,许多法规制度尚不健全,加之国家有关部门对金融市场的严格控制和管理,因此我国金融市场的自由化程度不高,业务开展受到诸多限制。与发展投行业务密切相关的衍生品市场发展缓慢,使许多商业银行无法进行投行业务的金融创新,期货、期权业务的开展受到制约,金融衍生品市场发展的滞后成为制约商业银行发展金融工具创新型投行业务的瓶颈。
三、机遇分析
机遇分析从另一个角度——投行在普惠金融领域的外部环境进行研究和分析,由于支付和数字化技术的引进,以及政府的大力引导,为在普惠金融领域开展投行业务提供了更加便利的条件,加速投行业务的开展。
(一)金融科技的发展促进普惠金融
数字金融的出现使消费者对物理网点的依赖减少,消费者能够使用手机、电脑和其他个人设备来获取和使用一系列金融产品和服务。通过这种方式,数字金融提供商可弥补金融服务的不足,为以前传统金融服务机构所忽视的群体提供金融服务,如农民、小微企业、低收入者和生活在偏远地区和农村的人群。例如,非银行支付机构不仅向电子商务平台上的商店和小微企业提供支付服务,还为本来难以获得这些服务的农村和偏远地区消费者提供便捷的支付渠道。截至2017年3月底,支付宝农村市场用户达1.63亿。农民可同样通过电子商务平台,而非实体营业网点,来满足日常生产和消费中的小额融资需求。
(二)货币政策支持普惠金融
近年来,中国人民银行通过差别存款准备金率、再贷款、再贴现等一系列政策,鼓励金融机构加大对“三农”和小微企业的信贷支持力度。截至2016年底,县域农村商业银行存款准备金率为12%,农村合作银行、农村信用社、村镇银行的存款准备金率为9%,分别比大型商业银行的存款准备金率低5个和8个百分点。上述县域农村金融机构中新增存款用于当地达到一定比例的,其存款准备金率还可以再降一个百分点。此外,对符合审慎经营要求且“三农”和小微企业贷款达到一定比例的商业银行,也可享受较同类机构更低的存款准备金率。为支持金融机构发展普惠金融业务,2017年9月,人民银行决定,从2018年起,对符合宏观审慎经营标准,且向普惠金融对象贷款(包括单户授信小于500万元的微型企业贷款等8类贷款)达到一定比例的商业银行实施定向降准政策。
中国人民银行还通过再贷款和再贴现,引导金融机构加大对金融服务不足群体的信贷投放力度,这包括“三农”、小微企业和贫困人口。金融机构向这些群体提供的服务越多,就能够更多地享受到这些政策。为支持金融机构提供支农、支小、扶贫贷款,人民银行2016年累计发放再贷款4,390亿元,2016年末再贷款余额为3,750亿元;人民银行2016年累计办理再贴现3,810亿元,2016年末再贴现余额1,170亿元。
同时,中国人民银行稳步推进农村“两权”(农村承包土地的经营权和农民住房财产权)抵押试点工作,鼓励中小企业利用非金融企业债务融资工具,支持符合条件的金融机构发行专项用于小微企业贷款的金融债券,督促金融机构做好农民工、高校毕业生、少数民族群众、残疾人和其他群体的民生金融服务。这些举措有效提高了对“三农”、小微企业和其他普惠金融重要目标群体的金融服务水平。
(三)服务普惠金融的机构数量增多,融资需求多样化
2006年至2008年间,政府出台了若干制度用以规范新型农村金融服务提供者的设立,其中,既包括村镇银行、农村资金互助社等新型农村金融机构,也包括小额贷款公司(新型贷款机构)。这些政策旨在提升传统上服务缺失和不足群体金融服务的普惠性。从某种意义上说,设立新型农村金融服务提供者可以看作是提升农信社服务“三农”能力所作努力的延伸和补充,同时也可被视为增强农村金融服务竞争性的一项机制。截至2016年末,村镇银行数量为1519家,小额贷款公司8673家,农村资金互助社48家。而中间环节的服务机构比如科技公司和网络运营服务商数量也在逐年增多。服务普惠金融的机构增多,基于自身经营以及财务改善的融资需求呈现多样化。
四、威胁分析
普惠金融领域拓展投行业务的过程中受到的威胁主要来自两个方面:一是在中国开展业务的外资银行;二是我国本土的非银行金融机构。
(一)潜在竞争者的进入
商业银行的投行业务基本不涉及自有资本,主要以提供金融服务为主,因此许多资本规模不大的竞争者也可以进入这一领域。例如,外资银行或金融服务公司可以通过兼并、合作、入股等方式进入中国市场,大型的公司、企业、集团可以通过成立自己的财务公司的形式开展中间业务。随着我国逐步进行金融领域的开放,外资银行的进入只是时间问题。而非银行金融机构如保险、证券、邮政储蓄也可以通过提供相应的服务与传统的商业银行竞争。
(二)潜在替代产品的压力
由于金融产品具有很强的同质性和易模仿性,因此一旦有一家商业银行率先推出了新的投行业务产品,其他商业银行就有可能在短时间内开发出类似的投行业务产品,这使得竞争更加激烈。
五、普惠金融领域投行业务拓展的SWOT矩阵分析
基于上述对普惠金融领域拓展投行业务的分析,我们构建出一个SWOT矩阵,从而形成普惠金融领域投行业务拓展的四种战略。
就SO战略而言,这种战略是在社会经济环境较好、普惠金融领域对投行业务有着较大需求、客观条件有利于投行业务发展的条件下,银行结合自身的优势因素所采取的投行业务拓展战略。一般来说,在普惠金融领域投行业务拓展初期适宜采取这种战略,它能够使商业银行迅速占领普惠金融投行业务市场,扩大市场份额。
对WO战略而言,这种战略主要是依靠普惠金融给予投行业务拓展的机遇,把握市场机遇,克服自身不足,并努力将劣势因素转化为优势因素,继而可以使投行业务在普惠金融领域拓展方面有更长足的发展。在普惠金融领域投行业务有了初步的发展,而银行又希望能将此业务做进一步更深入的拓展时,宜采取这种战略。
对于ST战略而言,这种策略在充分利用投行业务优势的同时,更关注到了竞争对手和来自银行业外界的威胁。可以说,这种战略是银行在投行业务拓展较成熟阶段应该采取的战略。它可以帮助银行化解威胁,通过战略结盟的方式,将外界威胁转化为结盟者优势。
最后,在普惠金融领域投行业务拓展过程中劣势因素大于优势因素,而此时又遭遇到外界威胁的时候,WT战略是必然选择。通过战略结盟、收缩中间业务、对企业进行重组、剥离不良资产等方法,将对普惠金融领域投行业务拓展的不利因素各个击破,在投行业务拓展不利时给予最大帮助。
表3‑1 普惠金融领域投行业务拓展的SWOT矩阵

资料来源:作者整理
根据上述普惠金融领域投行业务拓展的SWOT矩阵以及四种发展战略的简略评述,并结合我行投行业务拓展的现状,目前我行投行业务拓展比较适宜采用SO战略和WO战略。这是因为我行在普惠金融领域的拓展正处于初期,在拓展投行业务过程中所遇到的威胁较少。虽然外资银行在2006年底随着中国金融业的全面开放加快了进入中国的速度,但在短期内国内商业银行还会占据有利地位,我行可以充分利用这个过程改善经营环境,拓展普惠金融领域的投行业务。另外,其他金融机构对普惠金融领域投行业务的冲击也不会太大。一方面是因为各家银行是普惠金融的主力军,其他各家商业银行在普惠金融领域树立自己的着力点,而该领域投行业务的拓展还并未有一家银行作为差异化优势提出,我行在普惠金融领域投行业务拓展具有先发优势;另一方面也是因为非银行金融机构的规模与银行业相比尚存在一定的差距。因此,我行在拓展普惠金融领域投行业务时,宜采用SO战略和WO战略,而采用ST战略和WT战略的意义不大。
第四章 我行投行业务在普惠金融领域中的运用
我行投行业务从工作机制(建立总分支一体化服务团队)、业务模式(不同发展阶段的金融需求的解决方案)、落实推广(三个突破推动普惠金融客户需求的有效转化)、流程优化(普惠项目差别化“绿色通道”业务流程)四大方面支持普惠金融业务,遵循商业可持续性、合规经营、金融科技融入和创新发展四大基本原则,根据客户在不同发展阶段的金融需求,充分运用智力优势、平台优势和科技优势为客户提供生命周期金融服务,提供直接、间接助力普惠金融的全面解决方案,成为践行普惠金融战略的主力军、先行者,贯彻落实支持实体经济补短板、降低社会融资成本、打好扶贫攻坚战等普惠金融服务目标。
我行投行部针对小微、双创、扶贫、涉农等形成特色产品体系,把债券、并购、证券化、财务顾问等融入普惠金融对象的全面金融解决方案,并创新投行各种产品,丰富综合化金融手段,把全面金融解决方案打造支持普惠金融的利器和先锋队。同时加快投行体制机制的优化、产品的创新和系统科技的运用,真正实现投行业务平台化、智能化、系统化,搭建多位一体普惠金融投行子生态,实现大量客户的快速接入,符合普惠金融客户群体特征和需求,做好平台建设、流量经营和生态融合,并以协同联动和资源调动能力为抓手,做足“融”的功夫、汇集“智”的合力,打造客户、产品、人员、系统等组合牌。
第一节 量体裁衣为客户提供融资精准支持
我行根据小微企业的企业生命周期的不同,对于企业不同的发展阶段的不同困难针对性的给予不同的金融支持,这样能够更好的了解和满足企业真实的金融需要,做到与企业共同成长。
一、种子期和创业期
种子期企业处于创立初期,无明确的商业模式和稳定可持续的现金流收入,需要股东的投入维持运转。企业核心团队组建尚未完毕,核心人员变动频繁。资金来源为股东投入,失败的风险概率很高。创业期企业一般比种子期企业更近一步,已经形成了一定的商业模式,产生了营业收入并可能有快速增长,但其盈利模式仍旧不稳定。企业核心团队初步稳定,但其他工作人员变动仍旧频繁。虽然企业已经有一定的收入,资金来源主要靠外部融资,若后续融资不顺,则存在较高的失败风险。针对处于以上两个生命周期环节的客户,我行投行部可以提供以下产品服务:
(一)财务顾问服务
财务顾问服务可以根据企业的实际需求,帮助引入天使投资、创业基金、产业基金、私募股投资等股权融资的财务投资者或者战略投资者,协助制定交易框架、推进时间表、税务安排、会计处理、法律事务处理等。其次可以推荐并帮助客户选择相关中介机构,包括但不限于协调中介机构开展工作,推进工作进程等。最后可以提供资本市场金融服务过程中相关咨询服务或培训服务,包括但不限于行业介绍、融资产品介绍、政策解读、法律法规解读等。通过该服务,可以有效帮助处于钟子期或创业期的企业获得股权融资,实现快速成长;或者通过提供的分析材料,帮助客户做出正确的决策,避免出现战略失误等。
(二)双创基金服务
我行与国家发改委共同成立的国家战略性新兴产业发展基金,该基金采用母子基金结构设置,其中一支子基金包括了双创系列,重点支持网络经济、高端设备、新材料、生物经济、新能源汽车、节能环保、数字创意等细分行业的高成长性小微企业,有效解决小微企业融资能、缺乏抵押物问题。通过该服务,真股权类基金早早进入战略新兴行业中具有高成长性的小微企业,尤其是科技成果转化项目和科技创新企业,帮助优质客户或项目增强资本实力,助力企业持续健康发展。
二、成长期企业
成长期企业比创业期企业更加成熟和完善,已具有稳定的商业模式和盈利模式,收入和净利润均保持快速增长,规模迅速扩大。企业核心经营团队稳定,公司员工快速扩张。该类企业的收入与利润已经可以维持企业正常经营周转。但为了保持收入与利润的高增长性,通常对投资续期增加,对其现金流造成一定的压力。针对处于该生命周期维度的企业,我行投行部可以提供以下产品服务:
(一)债券承销服务
非金融企业债券承销业务是我行投行部的拳头产品,是指投行部为非金融企业在银行间市场以信用融资方式发行债务融资工具时提供的市场分析、方案设计、尽职调查、产品注册、销售投资等全方位全流程服务。该服务设计产品体系包括但不限于短融、超短融、中票、资产支持票据、永续债、可转债、定向融资工具等,能有效满足客户股权和债权类融资需求。该服务可适用于高速成长、现金流稳定、业务发展成熟的企业中,债券业务以其多样的功能、灵活的期限能有效拓宽企业融资渠道,盘活存量资产,降低融资成本,同时可以通过发行债券,促进普惠金融客户群体完善现代公司治理结构,提升企业的市场形象,助力企业长远健康发展。
(二)并购重组顾问服务
并购重组是指我行为企业股权、资产及负债的收购、出售、合并、拆分、置换及债务重组等提供的全方位一条龙服务方式。我行投行部并购重组服务依托全我行企业、渠道、资源和资金优势,结合境内外公司的专业技术支撑,营造全市场并购重组交易生态圈,提供“融智+融资”、“表内+表外”、“行内+行业”相结合、覆盖交易前中后期的综合金融服务。该服务可根据企业角色分为卖方财务顾问和买方财务顾问,工作流程包括策略规划、初步接触、尽职调查、商业谈判、融资安排、文件签署、履约交割整合等。担任卖方顾问时,可以为客户寻找合适的并购重组买家,制定保密协议、尽职调查方案、估值方案、报价区间等服务内容。担任买方顾问时,可为客户寻找合适的标的,确定交易对接基本范围及支付方式,分析交易风险,提供尽职调查报告,对标的进行估值等。
(三)企业资产证券化服务
企业资产证券化是以特定基础资产(组合)产生的现金流为还款支持,通过结构化方式进行信用增级,向投资者发行资产支持证券。融资租赁、应收账款、收益权、商用物业等均可作为基础资产。资产证券化业务帮助企业突破了传统融资方式的束缚,依托资产产生的现金流而非自身信用,帮助企业盘活存量资产,提供融资效率,拓宽融资渠道,其中为核心企业办理的资产证券化业务,可以有效解决小微企业在融资中遇到的信用不足、缺乏抵质押物的情况,利用核心企业信用加快上下游企业的资金回笼速度。该服务主要对象为拥有可产生稳定现金流的资产的双小企业,我行可以承担承销商或财务顾问角色。
(四)财务顾问服务
我行投资银行部可以为成长期企业提供多样性的财务顾问服务,例如引入私募股权投资基金、战略投资者、境内外上市及再融资服务等。私募股权基金服务是指我行为客户的基金方案设计与设立、资金募集、投资运作管理等方面提供咨询建议等各项服务,并根据需求协助选择基金管理人并协调开展工作等。引入战略投资者是指我行协助企业引入拥有丰富的投资和整合经验,能够给企业提供行业、市场、商业模式的参考,并在资金、管理、发展等方面提供资源的投资者,服务内容包括但不限于合格投资者推荐及联系、资料收集、组织交易谈判等。境内外上市及再融资是指我行与我行子公司或第三方合作为企业提供IPO保荐承销、再融资及相关咨询服务,可根据融资方、投资方等参与方的需求,提供政策咨询、市场研究、金融信息、尽职调查、方案设计、商务谈判、账户管理等包括股份制改造、资产重组、架构搭建、企业融资、上市规划辅导等一系列涉及到上市前的服务。
第二节 科技引领为精准支持客户融智需求
小微企业核心问题为成立时间较短,行业经验积累相对不足,信息的不对称、整合分析决策能力偏弱往往成为制约其稳定健康发展的重要屏障。我行投资银行部可以为小微企业提供市场信息咨询、投融资信息顾问服务、投行研究服务、财务顾问职能专家系统、并购撮合平台系统等金融科技服务为载体,融合大数据和职能技术手段,为企业提供战略、经营、财务、融资、投资、风险等综合服务,助力企业完善治理结构,提升管理水平。
一、投融资信息咨询服务
投融资信息咨询顾问业务是指我行凭借客户网络、信息渠道、市场操作、专业人员的知识和经验等方面的优势,为客户提供包括但不限于金融法规政策咨询、金融信息咨询、金融市场研究和服务、产品咨询、经营管理和战略规划咨询、治理咨询、财务管理咨询、资本市场和债券市场发行咨询、资产管理咨询、外汇债务和汇率风险管理咨询等能够满足其日常经营与管理需要的财务咨询、分析、建议等服务。通过投融资信息咨询顾问服务能力可以助力企业优化投融资决策,拓宽投融资渠道资源。
二、投行研究服务
投行研究服务是指我行凭借自身积累的研究能力、业务经验、外部信息渠道等为客户提供包括但不限于国家政策、宏观经济、产业发展、业务模式和创新产品等的研究分析及咨询服务。尤其是针对小微企业提供的有针对性的政策解读,行业研究分析等专项研究服务内容,可助力小微企业打破信息壁垒开拓视野,获取更专业的投行信息和研究分析服务,厘清发展状况,明确未来发展方向。
三、并购信息撮合服务
并购交易智能撮合系统是我行新一代系统的重要组成部分,将整合我行的企业信息,运用科学的计算分类方案,根据操作人员输入的需求字段,进行准确、高效的企业并购重组智能筛选、匹配、对接。根据并购需求特点,快速找出可能高匹配的目标企业清单,存进并购卖方精准定位和快速撮合。并购交易撮合系统能够为双小企业提供大量的市场并购需求信息、潜在目标客户相关信息,并可以根据不同的企业的各种并购重组需求智能撮合,对于双小企业所处行业的有效整合具有积极作用。
四、财务顾问智能服务系统
财务顾问智能服务系统是打通全领域运营服务渠道、通过智能财务分析技术,整合我行投行业务客户群、服务人员、研究分析、产品制度等不同维度的信息资源,在我行国际互联网站设置财务顾问板块,为客户提供获取服务的线上渠道,提供量身定制的资讯。通过智能财务顾问服务系统,提升小微企业的市场信息获取和财务决策优化的便利程度,进而提高小微企业及相应从业人员战略管理、经营管理、财务管理和风险管理的综合能力。
第三节 以点促面 服务核心企业助推普惠金融落地生根
我行可以针对产业扶贫、创业投资、住房租赁、三农业务等具有普惠行业性质的中大型客户,提供债券承销、供应链融资、资产证券化等服务,通过供应链资产证券化、住房租赁资产证券化、双创债务融资工具、扶贫专项债券等四个重要产品连接与带动服务“双小”,助推对小微企业的资源倾斜力度,引导金融服务到达社会最需要的地方,实现小微企业间接获得普惠金融支持。
一、供应链资产证券化
供应链资产证券化是指以大中型企业为核心,以真实贸易背景为前提,通过应收账款、货权质押等手段完成现金流封闭或控制物权,为核心企业上下游企业提供融资。核心企业上下游的终端供给和需求方主要是中小型企业,一般由于规模、盈利能力、信用评级、无有效抵质押物等原因,较难获得银行融资或在公开市场上进行直接融资。我行供应链资产证券化业务通过借助核心企业的信用,帮助供应链上下游的小微企业实现融资,助力小微企业实现降本增效,同时对盘活存量的应收账款,提高资金利用率,改善财务结构有着重大意义。在该产品中,一般考虑到基础资产的挑选需要较长的时间,会制定好挑选标准,通过循环购买方式持续购买和更新符合标准的基础资产使得融资期限更加匹配需求。
二、住房租赁资产证券化
住房租赁是落实国家住房体制改革、推进租售同权和住房普惠民生的重要手段,是真正落实国家“房子是用来住的,不是用来炒的”的号召。住房租赁资产证券化业务有着多种业务模式,包括收益权类资产证券化、CMBS资产证券化和类REITs模式资产证券化等。收益权类资产证券化针对具有稳定且较高的出租率及租金净利润的客户,将特定化的未来租金收入作为基础资产,通过发行租金收益权资产证券化产品进行融资。CMBS资产证券化则是把租赁公寓作为抵押资产,依靠公寓未来的净租金收入作为还款来源而发行的资产支持证券。类REITs资产证券化则是企业将拥有物业产权的项目公司股权或“股权+债权”作为基础资产发行资产证券化产品,未来可通过标的资产转让、REITs上市或发行人回购等市场化方式实现退出。目前住房租赁类企业普遍存在资本积累不足、信用评级不高,面临着融资渠道狭窄的问题。我行投行产品可以充分利用资产证券化业务的市场优势和项目经验,助力企业利用资产信用进行证券化融资,支持住房租赁和普惠金融战略业务的落地实施。
三、双创债务融资工具
双创债务融资工具是指以创业创新资源聚集区域内的园区经营企业为依托来募集资金,并通过投债联动模式用于支持创新型企业发展的债务融资工具。创业投资企业一般以资本运营为主,初期较为弱小,基础资产薄弱,难以直接获得银行支持。我行投行部充分利用银行间债券市场直接融资资源,借助园区企业的信用,承销和投资双创专项债券,帮助本身融资渠道受阻或融资成本较高的初创企业获得股权和低成本的债务资金,助力创投企业加大对园区内创新性、成长性双小企业的资金和资源倾斜力度,支持双小企业的发展,切实解决创新型企业融资难的问题,提高金融支持创新性企业发展的效率,实现金融资源的优化配置。
四、扶贫专项债券
扶贫专项债是用于精准扶贫项目建设、偿还精准扶贫项目借款或者补充精准扶贫项目的营运资金等用途的具有专项标识的、直接或间接帮助贫困地区或人口脱贫的债务融资工具。该种债券募集资金的主要投向包括基础设施建设和产业扶贫两大类:基础设施类可以帮助扶贫区域改善设施条件,为经济发展提供基础;产业扶贫类可以帮助当地改善经济结构和缓解就业压力,为地区可持续发展提供经济动能。我行可以通过积极成效和投资国家主管部门及监管部门积极鼓励的扶贫债券支持产业扶贫企业,支持相关企业的融资需求,助力贫困地区的小微企业的发展、精准扶贫和普惠金融事业。
五、小微企业信贷资产证券化
小微企业信贷资产证券化业务是商业银行作为发起机构,将小微企业信贷资产信托给受托机构,并作为基础资产发行证券进行融资。该产品不直接体现为小微企业的融资,但通过调整、优化金融结构信贷结构的方式,达到金融机构增加对小微企业贷款规模,提高小微企业融资效率、降低融资成本。当前商业银行、保险公司、资产管理公司等金融机构正在通过发放信贷、发行投资产品、发行专项金融债券等方式降低小微企业融资成本,加大对小微企业融资支持力度。我行投行产品则可以通过对银行、资产管理公司发行的小微专项债、普惠金融专项债、小微信贷资产证券化等产品的承销和投资力度,助力金融同业践行普惠金融业务,有效增加市场流动性,改善小微企业融资环境。
六、小微企业专项金融债
小微企业专项金融债是商业银行发行的,专项用于发放小微企业贷款的金融债券。金融债是标准化债券产品,具有成熟的业务管理办法和操作指引,产品研究投入成本较低。我行具备发行金融债券的各项条件,我行投行部下步将通过加大小微企业金融债券发行力度或者加大对金融同业发行的小微企业金融债券的投资力度,实现对小微企业普惠金融的直接精准支持。
第五章 投资银行业务在支持普惠金融的风险管控
商业银行的经营遵循安全性、流动性和盈利性的“三性”原则,其中安全性是重中之重,是商业银行持续健康发展的基石。我行银行作为国有大型商业银行,在利用投资银行业务手段支持普惠金融发展时,依然需要将安全性放在十分重要的位置,做到“三个充分”,即充分识别普惠金融的风险特征、充分结合我行的统一风险偏好、充分利用投行手段缓释风险。
第一节 普惠金融的风险特征
一、普惠金融客群和行业特性对应的信用风险
信用风险是因借款人或交易对手未按照约定履行义务从而使银行业务发生损失的风险。普惠金融的信用风险较传统业务更为明显。普惠金融服务的对象包括:小微、双创、涉农、扶贫。其客户群体普遍具有资产少、利润薄、抗风险能力弱的特点。对公客户大多为民营企业,其股东实力一般较弱、受其实际控制人行为影响较大。从行业看,普惠金融客群一般处于完全竞争的市场中、其行业进入壁垒低、行业垄断性小,行业内参与者的淘汰速度快、企业生命周期较短,实际还款能力较差。
二、各类外部因素对应的市场风险
市场风险是因市场价格的不利变动而使银行业务发生损失的风险。普惠金融业务的面临的市场风险因素包括:天气、地质灾害等因素影响农产品产量从而影响大宗农产品价格;环保、税收等政策影响普惠金融客群出产商品的价格;普惠金融市场的深度和广度目前尚有待深化,这将影响具备交易属性的普惠金融资产的价格稳定程度和价值发现作用;普惠金融市场参与者和资金供给者均受政策尤其是宏观货币政策影响较大,这将关系着普惠金融产品的融资成本和资金价格。这些市场风险因素是在开展普惠金融业务过程中需要重点识别和防范的。
三、井喷式发展趋势下的道德风险和操作风险
操作风险是由不完善或有问题的内部程序、员工和信息科技系统,以及外部事件所造成损失的风险。在当下普惠金融业务呈现井喷式发展的趋势下,落后和缺失的内部控制体系会引发操作风险。普惠金融业务“小、众、散”的业务特性使其天然具备较高的反洗钱风险。发展普惠金融的行政要求和金融机构市场化运作的商业逻辑之间的矛盾,会导致隐性收费、费用转嫁、人为修改企业规模属性、调整统计口径等操作风险事件。普惠金融资产端贷款价格几近历史低点、负债端资金价格受多种因素影响波动较大,资产和负债价差的不合理会导致道德风险,例如金融机构员工利用普惠金融业务以“擦边球”的方式为裙带关系人控制中小企业提供资金融资,获得了普惠金融资金支持的客户在市场上参与民间借贷等高息业务等。
四、客群同质化对应的集中度风险
集中度风险是单个风险暴露或风险暴露组合可能给银行带来重大损失或导致银行风险状况发生实质性变化的风险。在当前大力发展普惠金融的大背景下,各家金融机构争先开展各类普惠金融创新,但是普惠金融产品创新不改变作为底层还款来源的普惠金融客群和行业自身的实质性风险状况。当一位农民在同时使用多张信用卡、各类P2P网贷账户以及蚂蚁花呗、京东白条等各类金融产品时,其风险状况不容小觑。当更多的金融资金和金融服务去追逐既定的普惠客群时,集中度风险的扩散性、系统性特征就会凸显。
从空间维度来看,以涉农行业为例,由于贷款的投放往往是区域性的,一旦发生干旱、洪涝等自然灾害,该区域的所有农户、涉农企业都会遭受损失,而且对于农业这种“弱质性”的行业,抵抗自然风险的能力极差,很有可能导致“颗粒无收”,从而引发区域性的系统性风险。从行业角度来看,一些地区的小微企业的行业具有集中性,一旦国家的政策或是整个市场行情的变动,也容易发生局部性的系统性风险。
五、货币宽松环境下的流动性风险
流动性风险是银行虽然有清偿能力,但无法及时获得充足资金或无法以合理成本及时获得充足资金以应对资产增长或支付到期债务的风险。当前货币环境相对宽松,央行对普惠金融业务定向降准,中小企业贷款利率接近历史低点。用宽裕的流动性来阶段性支持小微企业发展符合当前实际情况,但是需要持续警惕流动性风险隐患,避免现阶段普惠金融支持的客户成为下一阶段温室里的花朵进而出现还款困难导致银行流动性风险。只有那些在严峻的市场和金融环境下依然能够生存的、具有差异化竞争优势的普惠金融客户才是真正的长期合作伙伴。
六、普惠金融客群和金融机构地位变化带来的声誉风险
声誉风险是派生风险,是由银行经营管理及其他行为或突发事件导致媒体关注或形成负面报道,可能对银行形象、声誉、品牌价值造成负面影响或损害的风险。声誉风险的产生与客户群体的行为直接相关。普惠金融客群是以往传统金融所忽视的群体,这部分客群从金融产品不可得到可得、从无人问津的群体到各家金融机构争抢的香饽饽,金融服务的使用者和金融服务的提供者均需要一个观念的转变和相互的磨合。普惠金融客群相比其他客户而言更敏感、容错度更低、而对于新兴金融产品的运用能力较弱。在开展业务过程中,银行尤其要注意保护消费者权益、解决消费纠纷、培育客户金融素养,在偏远地区发展普惠金融也要注意防范“数字鸿沟”现象。
七、金融科技的广泛应用对应的科技风险
普惠金融战略的实施要基于科技属性,其落脚点和实施核心是平台经营、数据经营,是以金融科技为支撑。在利用互联网思维、提高数据资产经营能力打造普惠金融新生态的同时,需要警惕相应的科技风险。例如完全线上操作的贷款产品出现不良后,其线上产品电子证据链与法院传统判案依据观念存在的差距导致诉讼确权困难,以及系统软硬件出现突发性事件导致的业务连续性中断超过容忍度的情形等。

图5‑1 普惠金融风险汇总
资料来源:作者整理
第二节 风险管理原则
投行业务支持普惠金融的风险管理基本原则是遵循全行统一风险偏好、纳入全行统一授权授信体系管控,坚持市场化与统筹性相结合,合规创新,把握风险底线。
一、投资银行业务的风险管理特征
投资银行业务是轻资产业务,承担信用风险敞口的业务种类较少,主要承担的风险类型包括操作风险、监管风险和声誉风险。
利用投行业务支持普惠金融的主要手段包括综合化财务顾问业务、基金类业务、债券承销、资产证券化、并购撮合等,上述业务种类中,若需我行表内外出资则需要承担信用风险,否则大部分业务承担操作风险、监管风险和声誉风险。其中操作风险管理是落实各项风险内控管理要求的手段和载体、监管风险管理是确保银行持续有效经营的重要前提、声誉风险管理是维持金融环境和市场预期稳定的基石。
二、探索普惠金融风险管理新模式
探索普惠金融风险管理新模式,就是不断提升对各类风险的预研、预判和预防能力。更好地理解并有效管理与新的、技术驱动的金融服务参与者和产品相联系的风险,将这类风险与鼓励产品创新加以平衡,有效推动普惠金融新业务、新产品、新模式的客户体验与资产质量的协调、可持续发展。
具体而言,要切实按照“五个到位”的基本要求和“党委管、全面管、主动管”的原则,将资产质量工作抓实、抓细,做到对普惠业务风险的可识、可控、可承受,确保客户体验和资产质量的有效平衡。强化普惠金融风控科技属性,实现全流程线上的风险信息自动控制;强化数控,利用普惠金融大数据分析风险特征;强化智控,提升智能化和精细化风险管控水平;强化技控,探索人工智能区块链等新技术应用。针对典型风险案例要以“解剖麻雀”的方式细致分析,及时总结经验教训,举一反三,制度性机制化防控。贯彻“风险未至、管理先行”理念,切实防范群发性、突发性、恶性欺诈事件以及中介集中造假、刷数骗贷等“传染性”风险事项。
第三节 投资银行业务在支持普惠金融业务中的风险管理手段
投资银行业务是最具有市场化特征的业务,投资银行业务在支持普惠金融业务中的风险管控手段应秉承市场化的思路和方法。
一是采取分层、结构化、信用增级等方式缓释信用风险。针对普惠金融业务信用风险较高、相应资产的信用等级较低的情况,可以利用投行业务中的资产证券化分层结构化的设计、优先劣后偿付顺序的安排、引入第三方差额补足、引入保险机制、设定提前赎回条款、设立超额抵质押等内外部信用增级手段来识别、区分和缓释信用风险。
二是利用套期保值等投行手段缓释市场风险。针对因价格变动带来普惠金融业务市场风险采取投行手段进行套期保值,例如针对气象、农产品产量、农产品质量、大宗商品价格等市场风险因素,在为客户提供的综合金融方案中嵌入期权、期货、保险、对赌等套期保值手段缓释和对冲相应市场风险。
三是以市场化的运作方式揭示和定价风险。利用投行手段、采取充分市场化的运作方式可以披露和揭示风险,以市场化的价格来体现和定价风险,达到充分识别风险、机构尽职免责、买者盈亏自负的效果。例如在普惠金融客户债券承销中,进行充分的路演和投资者推介,将客户向整个资本市场引荐,获取资本市场的认可;通过为合适的普惠金融客户引入战略资本、PE/VC、并购等方式将客户推向资本市场,利用市场和外部机构的力量识别风险、定价风险。
四是建立信息交流平台匹配风险与资本。投行业务是中介业务、是交易信息的提供商和业务的撮合者。投行业务支持普惠金融应充分利用银行广泛的客户资源、信息网络和市场地位,利用并购信息撮合交易平台等资源,广泛的开展搜寻买卖双方和牵线搭桥等工作,在全市场匹配风险与资本,将将合适的(风险)资产卖给合适的(风险)投资者。
五是采用综合化财务顾问的思路规避经营风险。依托我行财务顾问智能服务系统为广大中小微企业提供综合化财务顾问业务,提供经营管理和战略规划咨询、公司治理咨询、财务管理咨询、金融市场研究和分析等服务,辅导中小微企业在创业发展初期充分识别和规避经营风险、战略风险,提升金融市场投资收益,引导客户形成差异化竞争优势、为客户的闲置资金开拓合适的投资渠道,辅助企业健康平稳成长。
六是通过投行手段处置风险。对于已经形成的普惠类风险资产,可以通过投行手段,采取信贷资产证券化等方式,将风险资产分类分层予以处置、积极回收。对于经营暂时困难但是有核心竞争力的客户,可以通过市场化债转股、资产重组等投行运作方式恢复企业生产、减轻企业压力、帮助客户脱困、
第六章 我行投行业务在普惠金融中的创新与展望
未来我国经济发展将呈现出以下四个明显的趋势:(1)国民经济投资拉动的格局的演变,固定资产投资边际效率不断下降,消费驱动成为我国经济增长的必然选择。随着消费时代的到来,大型基础设施建设项目明显减少,且持续产生的增量有限。(2)金融新生业态在互联网技术的催生下快速诞生和发展,强大的金融科技和数据的应用能力能快速介入与颠覆传统银行业务。(3)实体经济与虚拟经济的关系出现严重偏差,在国民经济结构校正过程中,实体经济随着供给侧改革的升入将呈现出蓬勃生机,“双小”战略是支持实体的金融服务,正逢其时。(4)未来大型银行的竞争将主要体现在战略性差异化竞争,战略的前瞻性和高远性至关重要,面对新经济常态和高质量发展的新要求,发展的持续性将面临极大困难。面对我国未来的经济发展趋势,本节对普惠金融的未来发展趋势、未来投行业务产品以及未来我行投行部对于未来如何发展普惠金融进行了分析。
第一节 普惠金融的未来趋势判断
一、普惠金融的范围不断扩大,手段丰富多样
有很多人仍然将普惠金融等同于信贷补贴、指令性贷款和慈善活动等,认为只有少数金融产品(比如信贷)是与普惠金融有关。实际上,普惠金融服务的群体所需产品具有多样性。普惠金融应当满足的不仅仅是客户的信贷需求,还应当包括其他的金融服务,如保险、理财、财务咨询等。因此金融机构不应当只局限于信贷领域,而是着眼于整个金融服务产品的全面覆盖以及对于普惠金融客户的适用性。
普惠金融近年来的跨越式发展得益于金融科技公司的加入,比如电子商务公司、社交网络公司、纯互联网银行以及信用评分服务公司等。它们在没有明确相关监管框架的情况下开展经营,能够以创新的产品和交付模式低门槛进入市场,实现大规模发展。而传统金融机构受到监管框架的约束以及自身经营定位的限制,未能显示出其在普惠金融的发展规模。
随着政府将普惠金融纳入长期规划,传统金融机构面临现有市场发展态势的激励,快速进入普惠金融领域,逐步探索出符合其自身经营的普惠金融之路。商业银行发展已有的和新的金融科技,通过将金融科技和数字金融的能力和效率,与自身已有的操作和合规架构、客户关系,以及物理网络相结合。
二、普惠金融领域政府角色的转变
自从20世纪70年代末、80年代初改革开放以来,政府持续推进市场化进程,包括金融市场化以及普惠金融的实践,但都多多少少带有公共部门主导的特征,指令性的金融服务限制了金融服务提供者的商业活力和扩张的潜能。国有商业银行受政府影响提供的金融服务抑制了市场竞争和创新,对市场产生扭曲效应。这样的方式方法无法为普惠金融提供长期、可持续发展的基础。随着市场化改革的不断推进,政府已经逐渐意识到,仅仅依靠政府没有办法实现普惠金融的发展,至少是无法超越一个限度,并且也无法实现商业可持续性。未来要实现普惠金融的可持续发展,还是应当转向市场化的运作模式,引入私人部门,保证金融提供主体的竞争性和多元性。当前,金融科技公司的成功也说明了市场化运作的优势,市场化对于培育富有活力和创新力的金融部门至关重要,市场化才是推进普惠金融的核心动力。因此,未来在普惠金融领域,会有越来越多的私人部门进入,市场竞争会变得更加激烈。当然,政府在这过程中会更多的是起到服务普惠金融发展的作用,主要体现在三个方面:(1)与私人部门建立良好的政策对话机制,加深对其了解;(2)建立有利的法律和监管环境,实施适度监管要求,具备充分的监管能力;(3)建立覆盖面广、稳定可靠的金融和信息通信基础设施。
随着政府在普惠金融领域角色的转变,更多地是进行制度性建设和普惠金融的监测。未来,围绕普惠金融政府文件、法律法规将逐步完善;信用体系建设作为普惠金融的基础将逐步健全;互联网及大数据技术对于辅助普惠金融基础建设的作用日益加大。
三、业务模式和做法的改变
构建和维持良好的金融生态系统,使金融服务提供者能以成本节约的方式、长期可持续地提供产品和服务。多元、竞争和创新的业务模式和做法,对于金融机构来说,是可持续性普惠金融的重要部分,而普惠金融对象的商业可持续也是普惠金融长远目标实现的条件之一。
金融机构逐渐转变企业文化和商业模式,利用新技术使用更具活力、更具竞争性的市场,进而推进普惠金融发展,实现高效经营、提升服务质量,为金融服务不足的群体提供更好的产品和服务,为长尾客户提供更为便捷的交付渠道。金融机构以普惠金融作为业务发展的着眼点,主动创新产品和服务方式,提升金融科技运用水平,发挥互联网以及大数据促进普惠金融的有益发展。我行主动作为,将普惠金融作为未来发展战略之一,围绕其进行业务创新和业务体系的变革,适应普惠金融客户的需求。
四、普惠金融数字化、管理风险加剧
金融机构和非金融机构目前都在快速开发新的合作方式,以便通过数字方式为无法享受金融服务或金融服务不足的群体提供金融服务。数字创新使得金融机构能够接触到偏远、难以进入地区的客户(包括女性客户、在全球无法享受金融服务或金融服务不足的群体中男女比例存在失衡),并在降低成本的同时,以更可持续的方式和更亲民的价格为消费者提供服务。
未来要实现普惠金融的长期、可持续发展,必须要依靠数字技术。需要注意的是,数字金融弥补了传统商业银行在普惠金融的不足,但也带来新的风险。普惠金融的数字化引入了新的参与方,比如一些非金融公司包括移动网络运营商和大型零售网络。而这些新的参与方涉及到运营、清算、流动性、信贷、消费者保护、洗钱和恐怖分子融资等问题,因此需要加强对数字金融的监管。
五、普惠金融服务机构的多样化
尽管消费者需要一系列金融产品和服务,但是仅靠某一家商业银行难以向所有服务群体提供全方位的金融产品和服务。那么,面向不同客户群体或细分市场而采取不同商业模式的金融服务提供者,需要创新业务合作模式,共同推动创新以及长期多元化的发展。商业银行、农商行、信用社、邮储银行、支付服务提供者、移动网络运营商以及金融科技公司等,在普惠金融方面各自发挥作用,如果形成信息共享或协作的金融业务模式,能够形成对普惠金融客户的全覆盖网络。大数据以及替代性数据(包括交易和社交数据)的应用,能够为商业银行的信用评估和风险管理提供判断依据,从而提高普惠金融实施的效率和减低运营成本。
随着普惠金融的数字化程度加深,非金融服务机构在普惠金融的领域的作用越来越大,从而使得服务普惠金融的机构数以及机构种类呈现出多样化的趋势。
第二节 未来投行产品在普惠金融领域的创新设想
一、探索开展真PE/VC业务
目前,在商业银行体系内开展投资银行业务受制于监管等因素,全流程市场化的真投行业务模式较少。未来,随着资管投行业务领域的规则重塑和行业洗牌,探索通过真PE/VC等投行模式支持普惠金融或可期。
具体而言,利用市场化的投资银行手段,通过广泛的调研、行业分析、宏观形势判断等方法,针对成长期、初创期的小微企业,为其提供PE/VC等模式的真股权投资,支持具有高科技核心竞争力、占据细分市场蓝海领域、具备差异化竞争能力的小微企业发展壮大。在企业成长阶段,持续为企业提供一揽子金融服务、财务规划安排和表内外融资支持,辅助企业在资本市场上市或寻求并购方收购,最终完成我行真股权资金的获利退出。资金来源是此类业务的核心要素,资金来源可以是银行自营资金、代客资管资金,或是撮合推介的资金,也可以探索各类资金在项目全生命周期内分别提供阶段性支持的模式。
二、探索涉农领域资产证券化
涉农领域受制于农业资产的物权属性、抵质押登记较困难等因素影响,不易符合银行信贷标准,但与此同时,一部分农业类资产能够产生较为稳定的预期现金流。如何利用投行手段将涉农人员的未来现金流当期化,资产证券化是一种值得实践的业务模式。
具体而言,针对涉农领域可以产生稳定现金流的资产,例如林权、集体土地使用权、农作物未来预期收益、农家乐经营收入、民宿经营收入等,借助村办集体企业、地方国企的信用增信,采取将分散的资产进行集合资产证券化的方式,盘活存量资产、折现未来现金流,帮助涉农小微企业和个体户开拓业务、发展壮大。
三、探索消费领域的小微“现金牛”综合化金融服务
结合当前国际国内宏观形势,在高储蓄率支撑下消费驱动已经成为了我国未来经济增长的必然选择。针对消费领域的小微“现金牛”企业,例如闹市旺铺、网红餐厅、必吃零食等。此类小微企业现金流充裕、直接或间接的融资需求较少,但是普遍管理不太规范、财务管理和战略规划有所欠缺,对资本市场的理解和认识较少。针对此类小微“现金牛”企业,我行可以通过综合化金融服务的方式提升其综合市场价值,为其提供综合化财务顾问服务、供应链上下游搭桥资金、个体户财务管理和经营规划、品牌管理和市场策划等,包括在我行各类APP渠道进行品牌推广、嵌入我行生活支付场景如“龙支付”、“惠兜圈”等。
第三节 未来我行对普惠金融的政策建议
一、差异化的授信审批政策
差异化的授信审批政策,简而言之,即是在充分识别、计量和缓释风险的前提下,提升授信审批的风险容忍度。对新兴业务品种、新兴业务模式建立快速的、一事一议的审批机制,采取会商、调研等多种方式对审批决策提供支持依据。
二、阶梯化的定价策略
商业可持续是金融机构开展普惠金融的前提条件。在当前普惠金融“跑马圈地”的行政指挥下,目前普惠金融超低的资产价格无可厚非,但是考虑到金融机构业务的长期可持续性,那么未来适当提高资产价格可以维持整个金融市场和普惠产业的生态平衡。建议对部分普惠金融业务采取个性化、阶梯型的资产定价策略。例如,一家中小企业原本在市场上需要花20%的年化成本+对赌协议获取风险投资,对该客户而言,目前6%左右的普惠贷款价格明显过低,适当提升价格至10%左右并附加部分风险缓释条件,对客户和商业银行的长期发展均有裨益。
三、积极运用互联网金融支持普惠金融发展
普惠金融战略的实施要基于科技属性,以互联网思维,运用好平台经营模式,不断提高数据资产经营能力,打造普惠金融新生态。我行发展普惠金融的落脚点和实施核心是平台经营、数据经营,以金融科技为支撑,由单一提供金融产品到搭建外部交互开放、内部充分整合的平台,为市场和客户提供深度服务,通过增强客户粘性和认同,不断增长的流量和交易来拓广拓深经营空间。
首先,我行发展普惠金融需要充分运用互联网思维,对市场、用于、产品、企业价值链等进行重新审视和思考,在互联网时代以客户和客户关系为中心,吸引更多的客户沉淀,建立更广泛的稳定的客户联系,赢得大数据和大市场。
其次将通过服务平台建设和经营来实施互联网思维做实普惠金融。我行搭台,与各类用户、场景深入连接,运用区块链技术多方融入,共享交互,实现数据积累,并完成数据资产的经营,实现客户群-内容-流量-数据-客户群的良性循环。普惠金融平台面向客户的是金融产品、交易服务、综合服务等,形成供应齐全、优势突出、组合多元的产品体系,满足客户信贷融资、资金结算、投资理财、在线ERP、融资与融智、线上与线下相结合的一站式金融需求,实现资金链、信息流和物流“三流闭环”。
最后需要将大数据运用至普惠金融服务平台和载体中。未来普惠金融平台的载体是包括但不限于电脑、手机、未来智能穿戴的终端设备,需要一个强有力的能全方位打通的系统及开放式介入的各类数据及数据挖掘营运,可以让用户在任何时间、地点、方式接入平台,实现客户信息同步整合。平台内的数据信息将是我行未来的核心资产,在支持客户精准营销、产品优化创新、精细化风控、客户维护与价值创造等多方面起着非常重要的作用,将是我行未来数字化管理条件下的核心竞争优势。

本文荣获“中国银行业发展研究优秀成果评选(2019)”三等奖。更多好文收录于《中国银行业发展研究优秀成果获奖作品选集(2019)》,该书已由中国金融出版社发行,欢迎订阅,欢迎推荐!



纪检举报受理须知





