行业发展研究委员会 • 研究精选【8】5G赋能金融 科技孕育创新
【编者按】日前,工信部提出,我国初步建成全球最大规模的5G移动网络,5G手机终端连接数达2.6亿。未来五年是5G商业布局的关键年,也是金融业数字化转型的关键时期。5G的出现为金融行业提供移动互联的基础设施,延伸金融服务半径,推动“三农”和偏远贫困地区等小微金融服务,为云计算、大数据、人工智能、区块链等技术向金融领域的深度渗透提供网络环境保障,有效推动了金融服务的可得性、便捷性、满意度与安全水平。5G时代,商业银行依托5G网络环境,叠加“大数据+”、“智能+”等应用将派生出智慧网点、远程虚拟交易、智能风控、普惠金融以及开放银行等诸多应用场景,为数字化转型带来重要契机。
中国银行业协会行业发展研究委员会积极搭建优秀研究成果分享平台,希望通过汇集行业力量,促进交流,凝聚行业共识,推动优秀经验做法转化为商业银行转型发展的加速器。本期推荐中国民生银行研究院撰写的《5G赋能金融 科技孕育创新——5G与金融的融合路径与应用场景研究》。本文从移动通信与金融融合发展进程展开,围绕5G对金融领域的影响路径、商业银行发展痛点与5G赋能作用,阐释了产业互联网时代金融服务趋势变化及特点,并结合5G应用于金融领域的应用场景分析,提出了对策建议:一是夯实5G基础设施,为业务发展提供充足动能;二是借助5G浪潮,加快金融创新的研发和落地;三是正视5G技术带来的风险,完善安全防范机制。供读者参考。
5G赋能金融 科技孕育创新
——5G与金融的融合路径与应用场景研究
一、移动通信技术与金融融合发展进程
一直以来,受经济发展状况、地理位置、金融服务成本等因素的影响,传统金融一直存在服务覆盖不均衡、大众参与低、安全成本高等问题。随着移动通信网络从2G到3G、4G,再到5G网络的不断演进,3G时代拉开移动化金融序幕,4G时代见证互联网金融的成型与金融科技的兴起,5G时代展望金融新生态,通信服务质量的提高与相关服务费用的降低,为金融业发展提供了可靠的基础网络支持。二者的深度融合有效促进银行、商户、厂家以及终端用户的资源优化配置,并在一系列金融创新中呈现货币形态数字化、金融业务信息化、金融服务移动化等显著特点。
二、5G对金融领域的影响路径
金融服务作为重要的生产性服务行业之一,5G对其影响路径分为直接影响和间接影响。5G对金融领域的直接影响是指,借助5G及相关技术使得原有金融服务更加数字化、智能化,带来用户体验的优化和自身运营效率的提升等。5G对金融领域的间接影响是指,由于5G促使其他业数字化程度加速提升迈向产业互联网,面对新形势,金融服务企业需要全新的方式去服务产业互联网。
(一)直接影响路径:优化和创新现有金融服务模式及体验,解决行业运行痛点
1. 5G辅助新兴技术应用落地,实现金融场景再造
5G作为一种辅助手段和工具,辅助各种新兴技术应用场景加速落地,促进现有技术更新换代、优化升级,为金融业注入新的生机,实现金融场景的再造。
一是全面激发物联网技术在金融领域的发展。在5G的推动下,物联网采集的数据量会更大,采集渠道会越来越多,涉及到的数据维度也会越来越高,都会为后续的数据价值化操作提供扎实的基础。二是推动大数据技术在金融领域的落地应用。5G的发展会丰富数据采集渠道,全面促进数据分析技术的发展。三是促进云计算在金融领域的普及应用。由于5G明显提升了网络响应效率、可靠性和单位容量,所以大量的本地计算业务完全可以迁移到云端,从而使云计算可以充分发挥自身的优势。四是为人工智能在金融领域的引入提供基础。5G 时代万物互联,5G网络支持服务能力就近部署和就近服务,从而有效减轻核心网的压力,为在金融领域中成功引入人工智能提供坚实的基础。五是与区块链技术相互促进、融合发展。区块链协助5G解决可靠、安全、隐私、信任等问题,提升网络信息安全和服务效率,创新商业模式,5G和区块链有效地融合,将促进整个金融服务的改进和创新 。
2. 解决金融行业面临的痛点
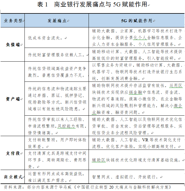
由于篇幅限制,本部分内容以商业银行为例,阐述新兴技术如何借力5G网络解决金融行业面临的痛点问题。现阶段,我国商业银行传统的功能定位与业务模式难以适应经营环境与竞争环境的变化。表1从负债端、资产端、支付端及商业模式四个角度归纳了商业银行面临的发展困境,在此基础上分析商业银行如何运用金融科技寻找转型的切入点,并由此探讨5G对商业银行转型发展的赋能作用。

(二)间接影响路径:借助万物互联探索金融服务新生态,高质量、多维度服务实体经济
1. 产业互联网时代金融服务趋势变化
5G促使产业互联网加速到来,给金融服务领域带来四大趋势变化:
一是战场转移。金融服务竞争的主战场将由to C的消费互联网转向to B的产业互联网。二是格局重塑。天然产业壁垒的存在阻隔了部分跨产业的网络效应,原有通过瓜分C端支付入口形成的以AT为首的寡头垄断格局将被以产业链为单位的生态共同体替代。三是市场分野。按照互联网化红利和产业壁垒两个维度特征,可以将不同的产业分为四大类,互联网红利高,产业壁垒也高的产业领域将成为金融服务企业和传统产业核心企业的竞合激烈区。四是产业普惠。消费互联网带来个人金融服务普惠化,产业互联网将带来小微企业金融服务普惠化。5G技术使企业行为线上化的成本在未来会大大降低,金融服务企业利用数据智慧高效服务小微企业将成为可能。
图1 产业互联网时代金融服务格局

图1 产业互联网时代金融服务格局
2. 产业互联网体系下金融服务的特点
数据资产是产业互联网体系下对接融合传统产业生态和生产性服务业的纽带。作为重要的生产性服务业,金融服务只有自身的数字化、智能化水平达到相匹配的高度,才能真正有效利用产业生态海量数据,提供高价值的相应服务。在此基础上,综合产业互联网的趋势变化分析,金融服务在产业互联网背景下将具备以下几方面的特点:
一是多元化。由于同一垂直产业链内协同作用凸显,产业链内不同价值环节的企业之间的界限变得更模糊,掌握数据的企业在上下游延伸方面变得更顺畅,金融服务的对象可能从单一企业扩展到产业核心环节链或整个产业链;此外,除了现有的金融服务企业外,产业核心企业、电信运营商等服务提供主体都有可能借助各自优势切入金融服务环节。
二是定制化。为产业互联网提供服务,需要与被服务企业深度链接,产业壁垒的存在,不同企业在产业内价值定位的不同,使得面向企业的金融服务更需要定制化的解决方案。
三是集成化。以数据资产为链接,企业的服务需求呈现集成化、整合化,即企业追求其所需的A服务、B服务、C服务等整合后达到企业整体服务效果的最优,而不是单纯追求单一项服务的最优化。因此,金融服务本身可能作为其中重要的一项“被集成”整合进去。
四是动态化。信用评估利用的数据从历史的静态的维度单一的财务数据转变为实时动态的财务、生产经营、供应链、销售等多维度数据,在此基础上,风控评估将向前延伸具备动态性和前瞻性。金融服务产业链的信用评估逻辑从核心企业的信用外溢转为基于海量数据畅通流动的信息透明度提升 。
三、5G应用于金融领域的应用场景
(一)“5G+银行”应用场景分析
1. 5G给银行机构经营体系带来的变化
5G通过与大数据、人工智能、物联网、VR/AR、音视频等技术的相互促进和协同融合,深化银行产品与服务模式创新,将给银行前中后台带来新变化和新可能。
银行前台:客户体验从平面到立体,服务更加多元。5G网络环境下,大数据、人工智能、VR/AR、多媒体等技术在银行网点前台得以灵活运用,助力前台部门在客户营销、融合服务创新等方面取得良好成效。银行中台:数据驱动精准决策,防控能力全面提升。通过前台多种场景的数据沉淀,后台智能系统对多维度数据的计算和分析,可以进行较为全面的用户画像,为中台的政策与策略制定、产品开发和对市场环境、客户动向、内部资源的分析研判等提供有力的数据支撑和决策辅助。银行后台:新技术协同融合,集中处理效率跃升。结合5G技术高带宽、低延时特性,后台作业的集中与服务的共享将在整个业务上得以体现 。
2. 应用场景分析
(1)优化服务流程、提升客户体验
一是智慧网点。结合人性特点,将传统网点平滑升级为智慧网点,涵盖了较多的新科技元素,包括但不限于:智能门禁(人脸自动识别);机器人;自助互动;VR看房、VR驾驶体验;财富体验舱;全息贵金属展示;专家远程高清咨询互动等等,让银行网点成为一个集金融、交易、娱乐于一体的新型金融服务体验场所。
二是远程虚拟银行。运用5G技术可以在用户手机上实现远程服务、语音交互等功能,减少客户前往营业现场办理业务的时间,优化服务流程。此外,利用AR/VR混合现实应用,为客户与银行专业金融服务人员建立身临其境般的远程互动体验。5G网络助力银行线上服务智能化升级,客户可以突破时空限制,无需到银行网点,在家中、在车上即可办理所需各类业务,获得极致服务体验。
三是移动支付。5G时代,VR/AR云化将不再受到带宽和时延的限制,数据传输、存储和计算功能可从本地转移到云端,将能够为支付提供更丰富的决策数据辅助和更真实的场景体验,从而改变现有的支付模式和体验。同时,与生物识别技术结合,未来的支付涌现出微表情支付、脑电波支付、虹膜支付、声纹支付等各种新的形态,为客户在消费金融等领域提供更加便捷、舒适的支付体验。
(2)促进智能终端接入,丰富服务场景和个性化业务
一是智慧资管。5G以低功耗、低成本和高可靠性接入更多设备,从智能手机到可穿戴设备,再到各种传感器,真正实现万物互联。各种市场主体的资产属性识别上将迎来全新契机,有助于商业银行更好地打造全流程数字化银行,开展资产抵押和管理业务。
二是财富管理。借助大数据技术,银行可以根据用户画像为客户提供千人千面的个性化服务;在此基础上,通过AI和量化技术可以辅助管理客户生命周期中的投资体验,辅助达成投资目标,为客户获得平稳、可持续的投资收益。
三是开放银行。随着5G应用在金融行业的深入,传统银行业务如支付、授信将与各个行业深度融合,跨界互联:未来每个家庭的水、电、气、热等抄表业务可以通过远程读取,并与银行账户关联实现自动扣费;医院、银行和个人的信息共享,商业银行借助健康数据可以精准实现保险、贷款、支付等业务。
四是供应链管理。利用5G+区块链技术,可以将一个完整供应链的上游供应商、生产厂商、物流运输、各级分销渠道、终端销售网点、最终客户等等,全部纳入信息管理,中心企业拥有链上信息穿透查询监管权限。
五是存货融资。基于5G、物联网、人工智能、大数据等技术为存货融资(仓单质押融资)的快速发展带来新的动能。通过物联网技术对供应链中的“人、系统和设备”进行实体感知、精确定位、实时监测、动态计量、自动预警、反欺诈等,实现对供应链各环节的智能化感知、全流程追踪管理,标准化监管与作业。
(3)延伸服务、降低成本,促进普惠金融发展
受限于自身能力、技术系统、信息不对称等因素,传统银行开展普惠金融存在诸多困难,无法做到人群的广泛覆盖。借助5G技术,汇集和挖掘海量个人和企业信息,一定程度上能够克服地域分散、信息不对称、风险可控性差、服务成本高等问题,还可以广泛延伸银行服务半径,满足小微企业、三农和偏远落后地区人群的金融服务诉求,推动金融服务均等化。
(4)打造智能风控系统,促进风险覆盖从事后到事前
5G带来的新业务模式将改变银行的风险管理理念、模式和流程,推动风险监控更全面、智能、高效、精准。一是利用“5G+物联网”建立与企业的连接,形成企业产业信息化的数据入口,助力企业产业信息化转型升级。二是建设垂直行业的物联网SaaS服务。三是采用数据分析手段挖掘企业客观数据,优化企业内部流程,消除信息不对称降低信用风险。
(二)“5G+证券”应用场景分析
1. 5G给证券机构经营体系带来的变化
按照业务流程,还可以将券商业务经营体系划分为前、中、后台三个部分:5G技术所带来的三大应用场景也将为证券行业带来深刻变化。
证券前台:5G将开创新的交互方式,为客户带来新的交互体验,扩展服务场景,进一步降低客户获取证券服务的门槛,从而促进证券业的发展。证券中台:5G技术有利于实现中台业务前置,从而更有利于前台业务的开展。5G+实时视频等多种交互方式促使中台业务人员摆脱时空限制,更方便地参与到前台业务中,从而更有效地支持前台业务的开展。证券后台:5G技术既可带来新的工作协同方式,提升企业运作效率,也有利于数据采集从而支撑券商数字化转型。5G与物联网技术相结合,能完成多业务场景下关键数据的采集,有利于建立各业务对象的数字孪生,从而推进各类业务决策的数字化。
2. 应用场景分析
(1)扩展服务场景,为客户带来全新体验
一是智慧营业部。5G技术与人工智能相结合能为线下营业部带来技术革新。利用人脸识别和大数据分析技术,根据客户的偏好定制适当的服务流程。在现场业务办理方面,也可结合VTM、远程见证开户等提供无人服务,摆脱专营场地限制,便于与合作伙伴开展交叉引流。
二是精准营销。5G技术下eMBB及uRLLC相结合,能有效降低VR的眩晕感,从而优化VR体验,为客户提供沉浸式的体验,为此VR有望成为移动展业或移动路演最有力的服务工具。
三是极速交易。未来在5G的uRLLC场景下,结合分片技术或可向客户提供定点的VIP低延迟交易通道服务,进一步缩短端到端整体延迟,也免除网络布线。
(2)实现中台业务前置,促进证券业务创新
一是视频服务。现阶段,受流量限制,客户更多地通过Wi-Fi网络使用视频服务,限制了视频类业务的应用场景。5G环境下,券商可加大在视频类应用上的投入,为客户创造更优质的体验。
二是投资助手。AR可实时嵌入各类业务场景中,通过语音指令或文字识别快速获取实时行情、财务数据、上下游关联行业、筹码集中度、关联资讯等信息,也可整合到价提醒、大盘异动等通知,通过加入自选、收藏夹等与其他终端联动。
三是投行服务。在5G技术的支持下,投行团队可通过5G+VPDN、5G+VR、5G+全息影像的方式更高效地开展项目协作,大大节省时间和各类资源成本,为业务赋能增效。
(3)提升企业运作效率,促进券商数字化转型
一是智能风控。合规管理是多种证券业务的重要需求,eMBB应用可以将合规审核工作直接前置到工作现场,有效加快审核速度,提升业务效能。
二是智能尽调。在5G技术支持下,移动资产监测成为可能。项目管理人可通过部署5G摄像头和各类传感器,实时监测基础资产的实际运营情况。
三是数字化运营。通过数字化转型为各业务线赋能,重塑业务模式,是券商踏入数字时代的必然选择。5G技术有助解决线下办公室资源配置、工位配置等数据采集困难的问题。
(三)“5G+保险”应用场景分析
1. 5G给保险机构经营体系带来的变化
5G落地应用将为保险公司提供更加丰富、实时和细粒度的社会场景数据和客户行为习惯数据,极大地影响甚至改变保险公司开发新产品、营销、承保、理赔的模式。同时5G的推广使用将催生出新的保险需求,间接改变保险行业经营运作模式。
保险前台: 5G时代更丰富、实时和细分的社会场景数据将有助于保险公司提升对场景化产品的设计能力。5G技术的高速率、大带宽特点,可以赋能保险营销以个性化、公众更易触达的形式开展保险业务。保险中台: 5G技术出现后,海量监控设备的接入、低时延的信息传递机制,让承保技术更加体现保险的风险管理价值。保险后台:5G技术的应用将为保险公司提供全方位、更实时和更便利的远程查勘理赔服务能力,理赔模式将最大程度体现物联网采集信息的优势,提供更为精准的理赔建议。
2. 应用场景分析
(1)实现以个性化、公众更易触达的形式开展保险营销
智慧营销:智能保险营销平台是基于5G广连接的技术特性,通过云计算、物联网和人工智能等新ICT技术,将物理下的大数据综合分析、回传,把复杂的物理海量信息与保险相结合,经过智能体的快速计算分析,为城市、企业、个体三者提供符合自身需求特点的保险产品。
(2)技术变革催生新的保险需求,创新保险品种
一是多元化车险。从产品开发的角度看,5G将促进无人驾驶等新型驾驶模式的产生和普及,智能网联汽车的发展将引领保险产品的创新。此外,5G的大带宽、高并发、低时延优势使得汽车可以提供娱乐、消费等更加丰富的生活场景,基于车联网的各类细分场景碎片化的保险产品将层出不穷。
二是环境保险。5G商用加快环境保险落地:一方面,保险公司可利用环境监测及5G技术实时查勘保险标的,有效缩短环境污染责任险的核保时间、减少人力物力,提高保险公司核保效率;另一方面,借助5G的低延时特点,当企业排放危险物超过一定指标,立即向客户端进行反馈,通过对行为主体实施有效干预,及时阻止污染物的扩散,降低被保险企业的责任风险,实现保险的事中风险管理。
三是分布式保险。目前中国电信甜橙金融区块链团队推出5G赋能的互联网金融保险应用系统。该系统通过分布式计账技术将多个参与方组件形成生态合作联盟。各服务节点终端及5G通道采用已论证的国密系列密码算法,保证金融级数据安全合规。
(3)改变保险行业经营运作模式,大幅提升工作效率
一是无线承保。当下医疗保险要求被保险人在投保时如实告知大量信息,造成投保过程冗长复杂,如有遗漏还可能影响保险理赔;5G通过推动医疗资源下沉、全面收集数据、高效传递信息,使偏远地区被保险人的健康数据也能实施传输,被保险人不再需要口头回答问题,只需开放数据审查权限即可获得最优保险保障。
二是无人查勘理赔。5G技术辅助下,无人机可真正实现大规模组网运营,实现长距离大尺度的现实应用,结合高清视频和AI图像识别技术,可以在保险理赔方面发挥无人机快速现场取证、自动定损,并提供远程保险服务。。结合目前保险公司建立的各类图像识别技术下的智能定损平台,对于高价值标的、大尺度场景可以实现更准确快速的定损理赔服务。
(四)5G在金融领域应用面临的挑战
一是行业监管挑战,随着5G应用条件的不断成熟,一些新技术应用的新规暂时缺位将影响新技术的落地。截至目前我国内地仍无针对开放银行的监管政策框架或相关管理方案,难点在于数据隐私安全。二是法律法规挑战,5G促进了大量数据的应用,很多不法分子从各种渠道获取相关数据,侵犯个人隐私。软件运营商的技术不安全因素的存在,也给犯罪分子窃取个人数据造成了可乘之机。三是标准规范挑战,5G技术标准包括R15和R16两个版本,R16于2020年3月冻结,存在不确定性,在R16版本发布之前,URLLC和mMTC两类相关的应用场景将无法正式商用。四是网络技术挑战,包括边缘计算技术带来的挑战、网络切片带来的挑战和业务多样化带来的挑战
四、对策建议
(一)夯实5G基础设施,为业务发展提供充足动能
1. 增强IT系统的安全能力和稳定性
持续提供IT系统的安全性和稳定性,提前做好相应规划、布局和建设,实现在业务高速发展的同时保障IT架构稳定,进而确保业务的持续发展。一是持续提升自身系统的防入侵能力,尤其要建立起核心系统高效的异常灾备体系,提升对外部入侵的免疫和抵抗能力;二是建立起强大的信息安全保重体系,确保各项数据,尤其是敏感数据的安全,为业务发展提供充足保障;三是增强IT系统的存储和计算能力,以应对5G时代丰富的创新场景、高效传输效果和数据量井喷的需求。
2. 加大对“5G+金融”基础设施的投入
基础设施搭建包括软硬件两个方面。硬件方面,逐步推进智能网点、VR/AR设备、高清影视设备、机器人的建设,丰富智能金融所需的硬件载体;软件方面,基于5G带来的数据流量和边缘计算技术,持续升级改进应用工具的智能化水平,为智能金融服务工具在不同场景下的应用提供保障。
3. 提前锁定5G合作运营商
对于商业银行而言,选择合适的合作伙伴至关重要。通过与华为、阿里云、腾讯等科技型公司的外部合作,打造科技平台,攻克前沿技术难点,可以让其科技基因更好地融入到全行金融科技体系搭建过程中,共建“金融+科技”新生态。此外,在当前形势下,商业银行需要与运营商加强紧密联系,围绕5G开展深度合作。
(二)借助5G浪潮,加快金融创新的研发和落地
1. 提前做好5G应用规划布局,制定完善的数字化发展策略
一方面,持续跟踪包括移动通信、物联网、云计算、大数据、人工智能、区块链等在内的技术动态,在此基础上研究5G网络环境下其他新兴技术在推动金融业转型发展、场景适配、产品创新等层面的方向与趋势,推动新技术在促进金融行业转型、提质增效等方面的应用试点。另一方面,制定完善的数字化发展策略,包括目标定位、基建规划、人才培养等。根据业务属性和经营模式,为5G在金融中的应用制定相应量化指标,有方向、有目的地推进5G应用落地。
2. 高效推进金融产品的研发与供给,深入推进“5G+”应用
一方面,5G网络的通信速度有望达到4G的百倍,使得APP下载、安装等传统时代制约商业银行业务拓展的瓶颈被彻底化解,商业银行可积极研发基于APP平台的支付和消费信贷产品,如:虚拟信用卡、消费信贷的秒批秒放等,并积极通过网点、直销等各种渠道广泛推广,持续提升自身的获客和活客能力;另一方面,5G场景与人工智能技术存在较强的契合度,建议积极推进声纹、瞳膜、人脸等人工智能与支付和消费信贷的深度融合,进而全面、高效地服务于5G应用场景。
3. 把握5G发展窗口,推进生态圈场景建设
5G正加速推进整个社会进入万物互联时代,必将衍生出新的支付、消费信贷等银行产品场景应用。B端方面,建议打通现有开放平台的接口数据,依托海量的数据资源和远程智能技术,为客户提供更广泛的平台格局,推动金融泛在化版图不断扩大。C端方面,建议以客户为中心,切入社交、教育、购物、医疗等场景,打造因时因地的场景化金融服务模式,将银行产品和服务无界延伸,让“无感金融”深入客户生活的各个领域。
(三)正视5G技术带来的风险,完善安全防范机制
1. 根据实际业务需要,寻找真实业务场景
数字化是一个漫长的过程,且不存在完美的技术方案,建议从具体的业务流程中总结应用场景,并找到合适的技术手段,围绕客户经营开展创新服务。
2. 筑牢风险防火墙,防止新技术带来的跨界风险和操作风险
面对5G安全隐患的对策,要建立统一、可拓展的身份管理与安全接入机制,采用轻量级认证、分布式认证等技术,满足IOT(物联网)在内的各类终端的安全需求,并实现用户身份的统一管理、识别和溯源。
3. 利用大数据之间的互联互通,实现威胁情报共享
在维护好自身安全的基础上,建议商业银行主动对接政府部门以及电子商户等信息数据平台,打通内部各部门间的数据壁垒,提升信息采集和信贷审批效率。同时,依托海量的数据资源和远程智能技术,根据用户画像和风险偏好调整账户风控策略或投资组合的风险等级。

本文荣获“中国银行业发展研究优秀成果评选(2020)”二等奖。全文内容及更多好文收录于《中国银行业发展研究优秀成果获奖作品选集(2020)》,该书将由中国金融出版社发行,欢迎关注,欢迎订阅!


纪检举报受理须知





