欢迎访问中国银行业协会!

委员会

【国际利率市场动态研究】收益率曲线控制的实践经验与美联储政策考量

编辑: 发布时间:2020-11-26 作者:李思琪 来源:中国建设银行 浏览:9417次 字号: [ 大 ] [ 中 ] [ 小 ]

为应对新冠肺炎疫情的冲击,3月以来,美联储开启危机应对模式,重返零利率下限,开启无限制量化宽松,并联合美国财政部,依据《联邦储备法》授权,创设了一系列政策工具,直接向金融机构、实体企业、家庭居民、地方政府和海外央行提供流动性支持。5月份美国市场首次出现负利率预期,6月美联储议息会议对收益率曲线控制工具进行了评估,引发了市场对美联储下一步政策举措的热议。本文回顾了日本和美国实行收益率曲线调控的历史经验,并探讨在当前复杂的经济条件下,美联储可能的政策取向及实施路径。

一、日本央行的政策实践

(一)政策背景

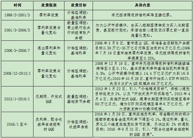
作为非常规货币政策的先驱,日本央行从2001年开始实施零利率和量化宽松,2013年4月开始实施量化质化宽松政策(Quantitative and Qualitative Monetary Easing,简称QQE),但产出和通胀的表现仍不理想。随后,日本央行在2016年1月引入负利率政策,并于同年9月更新货币政策框架,宣布实施以收益率曲线为政策目标的量化和质化宽松政策。

该政策由两部分组成,一是长短期利率控制,将短期政策利率(即部分超额准备金适用的政策利率)设为-0.1%,将10年期国债收益率维持在零附近水平,根据利率调节的需要决定国债购买规模,即“配合收益率曲线调控的量化和质化货币宽松政策”(QQE with Yield Curve Control);二是通胀超调承诺(Inflation-Overshooting Commitment),即承诺持续宽松直至通胀回升到2%且稳定在2%上方。


表1:日本央行货币政策框架变迁

表1:日本央行货币政策框架变迁.png

资料来源:日本央行


(二)政策意图与实施效果

目前,日本央行实施“配合收益率曲线控制的QQE”政策已将近4年,在多方面取得成效,也证实了收益率曲线操作框架的可持续性。

1、央行操作的灵活性和可持续性增强

缺乏弹性的购债计划导致市场担忧QQE不可持续,是促使日本央行实施收益率曲线控制的重要原因。2013年4月,日本央行将国债购买目标锁定为每年80亿万亿日元。截至2015年末,日本国债存量余额为894万亿元,日本央行持有325万亿,占比36%。若继续每年购买80万亿日元国债,市场上流通的日本国债将在几年后被央行全部持有。伴随着QQE推进,日本商业银行从2013年起持续净卖出国债,但金融机构出于担保需求等原因,也需要持有一定金额的日本国债,意味着日本央行从金融机构手中买入国债将愈发困难。为避免陷入无债可买的尴尬境地,日本央行QQE导致的国债稀缺问题亟需得到解决。

日本央行通过实施收益率曲线控制,使货币政策调控手段从数量型调控转向价格型调控。一方面解除了国债购买量的硬约束,操作弹性明显增强;另一方面,央行将长期利率锚定在0%,配合通胀超调承诺的前瞻指引,引导市场对未来利率水平的预期与央行目标预期收敛,使央行不需要购买大量国债也能将收益率曲线维持在合意水平。相比收益率曲线控制实施前,日本央行的国债购买量大幅减少。2015年日本央行购债量为86万亿日元, 2016年大幅减少至30万亿日元 ,2019年已降至13万亿日元。

2、收益率曲线形态恢复正常

日本央行实施负利率前,日本国债收益率曲线较为陡峭。2016年1月实施负利率政策后,国债短端和10年期收益率均降至负值区间,收益率曲线平坦化下移。2016年6月末,日本国债(10年-1年)期限利差由2016年2月的21BPs降至9BPs,(40年-10年)期限利差也由112BPs降至39BPs。扁平的收益率曲线往往被市场看作经济衰退的风险信号,央行对短端利率的调控作用削弱,同时压缩银行的利润空间,打击银行信用扩张的积极性。

因此,日本央行通过将政策利率锚定在-0.1%,10年期国债利率锁定在0%附近,在压低名义利率的同时,使收益率曲线保持一定的陡峭程度,保证金融机构能够通过期限错配获得回报,从而刺激信贷投放,促进实体经济需求恢复。2016年9月至今,日本实际的国债收益率曲线与央行制定的收益率曲线形态基本吻合,1年和10年期国债利率也长期稳定在预期目标附近。

3、融资环境改善

自日本央行2013年4月推出QQE以来,日本10年期国债收益率和银行贷款利率快速下行。在2016年实施收益率曲线控制后,长端国债名义利率维持在零值附近,同时配合通胀超调承诺,提升市场通胀预期,使实际利率保持低位,保证金融条件宽松从而激发信贷需求。2017年以来,银行新增贷款和贴现的平均利率一直在0.5%-0.8%的较低区间内波动,企业融资成本明显降低。


图1:日本金融市场融资利率

图1:日本金融市场融资利率.png

数据来源:Wind


4、通胀情况有所改善

尽管日本经济放缓和通胀低迷的态势未得到根本性扭转,但收益率曲线控制政策实施后,日本的通胀水平出现一定程度的改善。2016年4月至9月,日本CPI同比增速低于0,实施收益率曲线控制后,日本实际利率下降,经济景气度和物价水平均有所回升。2017年以来,CPI和核心CPI指标(剔除新鲜食品及能源)虽然低于2%的“物价稳定目标”,但基本上处于正值区间。

二、美联储的历史经验

美联储在历史上也曾多次调控收益率曲线。不同之处在于,日本央行的收益率曲线控制在负利率环境下实施,而美联储则是在正常利率区间内完成,并且未向市场公布长期政策利率目标。

(一)二战时期的收益率曲线控制

为配合二战期间财政部发债融资,1942年3月美联储与财政部达成收益率控制协议,即3个月的短期国库券收益率目标设为0.375%,9个月至1年的国债收益率目标为0.875%,7-9年期为2%,10年期及以上为2.5%。由于当时美国面临较大的通胀压力,当局未向市场公布长期利率目标,仅公布了短端利率盯住0.375%的目标。

美联储公布的《Targeting the Yield Curve: The Experience of the Federal Reserve, 1942-51》政策备忘录显示,在收益率曲线控制政策实施后不久,市场也察觉到美联储对更长期限的利率设置了目标。根据当时美国的利率期限结构,3个月短期国库券锁定在0.375%,其对应的10年期国债均衡利率明显低于2.5%的目标水平,加之市场已经意识到美联储设置了10年期国债收益率上限,长端利率上行的风险降低。以上因素共同推动长期国债需求上升,导致短端收益率攀升,长端收益率回落。因此,美联储无需为了维护长端利率目标介入市场,而是将调控重心放在了短端。1942年3月至1945年8月,美联储累计购买了200亿美元国债,其中130亿美元为短期国库券。1947年下半年美国通胀压力上升,年化通胀率攀升至12%,促使美联储将短期利率上限提高到1%,这一举措再次引发了市场配置的期限置换,短期债券的需求上升,使得短端利率回落,长端利率抬升,美联储被迫大量买入长期国债以维持2.5%的利率目标。截至1948年末,美联储持有约110亿美元的长期国债,约占其持有证券总量的50%。之后,随着通胀压力加剧,1951年3月,美联储宣布不再设定长期利率目标,为期十年的收益率曲线控制宣告结束。

(二)扭曲操作

金融危机后,美联储于2008-2011年间实施了两轮QE,金融环境趋于稳定,物价水平有所提升,但QE在刺激经济增长和促进就业方面收效甚微。由于投资消费主要受中长期利率影响,为降低长期利率,美联储于2011 年、2012年开展了两轮期限扩展计划 (Maturity Extension Program ,简称MEP),通过卖出短期国债并购买等量的长期国债,延长美联储持有国债的久期,该操作也被称作扭曲操作(Operation Twist,简称OT)。在对6670亿美元国债进行期限置换后,美联储持有的5年-10年期国债占比由2011年10月的37%提升至2012年末的52%,10年期以上国债占比则由12%提升至26%,组合久期明显拉长。

本质而言,扭曲操作与收益率曲线控制都是央行购买国债来直接管控各期限的利率水平,但具体操作方式有所不同:(1)央行实施收益率曲线控制政策时,明确将长期利率作为货币中介目标,而扭曲操作则没有利率目标的约束。(2)扭曲操作只改变了央行持有国债的期限结构,并未增加央行持有国债的总规模。

三、美联储下一阶段的政策选项

目前,在美联储“零利率+无限制量化宽松+多种危机工具”的政策组合下,美元流动性紧张局面得到缓解,但疫情对美国经济基本面的冲击仍在加深。6月美联储议息会议声明,预计将维持接近零利率的水平直至2022年,预计今年美国实际GDP下滑6.5%,失业率为9.3%,PCE为0.8%。美国国家经济研究局(NBER)宣布,美国经济于2月份正式陷入衰退,结束了2009年6月以来的史上最长经济扩张周期。因此,美联储可能需要进一步出台政策措施来压降实际利率,抵抗通缩风险,更好地应对经济衰退。可能的政策选项包括负利率和收益率曲线控制,后者实施的可能性高于前者。

(一)负利率政策

5月7日,美国联邦基金期货2021年1月合约和2020年12月合约价格相继升破100,意味着市场预期美国联邦基金有效利率将为负值。这是美国历史上首次出现“负利率预期”。鉴于负利率可能对美国货币市场基金和银行体系造成较大负面影响,美联储官员大部分对负利率政策持保留态度,美联储主席鲍威尔也多次明确表示反对负利率。加之美国5月非农数据好转,市场对经济前景的乐观预期升温。目前的联邦基金利率期货合约显示,市场预计2021年12月之前不会出现负利率。结合美联储官员的表态与现阶段的市场判断,短期内美联储实施负利率政策的可能性较低。

6月以来,美国多个州已出现疫情二次爆发,加之中美摩擦再度升级,美国经济前景面临较大的不确定性。中长期来看,若疫情反复或持续时间较长,或中美贸易关系继续恶化,现有政策组合无法有效促进美国经济复苏,届时不排除美联储迫于市场压力将基准利率下调至负值区间。

根据日本的经验,实施负利率政策后,长端收益率将快速下行至负值区间,收益率曲线趋于平坦,不利于货币政策操作和市场预期引导。若美联储选择实施负利率政策,也需要像日本央行一样启动收益率曲线控制,将期限利差维持在合理水平,保障金融中介功能的正常发挥。

(二)收益率曲线控制

美联储理事布雷纳德在2020年美国货币政策论坛上提出,收益率曲线控制将是应对下一次危机的政策选项。美联储主席鲍威尔表示,联储在6月议息会议上对收益率曲线控制工具进行了评估,其有效性“有待讨论”,对经济状况有更好认识后,美联储将对收益率曲线控制做出决定。

目前,美联储实施收益率曲线控制的诉求主要源于以下两个方面。

1、大规模财政融资要求低利率环境

为应对疫情,美国国会已通过了四轮经济纾困计划,总额超过2.8万亿美元。5月15日,美国众议院通过了新一轮3万亿美元的救助法案。一季度,美国财政部已发行4770亿美元政府债券(包括短期国库券,美国国债、TIPS和浮息票据),并计划在二、三季度分别融资3万亿、6770亿美元。全年预计增发4.395万亿美元政府债,超过之前5个财年的增量总和。大规模的财政刺激使美国面临与二战时期类似的情形,即财政部需要美联储配合压低名义利率,为其提供低成本融资。


图2:美国财政部的国债发行规模

图2:美国财政部的国债发行规模.png

数据来源:Wind。6月数据截至6月20日。


美联储6月议息会议表明,未来几个月将按当前的速度来进行资产购买,即每月购买约800亿美元国债和400亿美元MBS。按此推算,三季度美联储仅能购买2400亿美元国债,剩余庞大规模的新债供给将考验市场的承接能力。因此,美联储可能需要启动收益率曲线控制来配合量化宽松,抑制收益率曲线过度上移。

2、收益率曲线控制能有效降低资产购买规模,并防止利率曲线倒挂

日本央行的经验表明,收益率曲线控制有助于减少量化宽松的规模。截至6月17日,美联储资产规模已由2月末的4.2万亿美元快速攀升至7.1万亿美元,前期规模扩张主要由购买国债和MBS驱动,实施收益率曲线控制有利于避免美联储资产负债表过快膨胀。同时,美联储强调暂时不考虑负利率,短端利率存在零下限约束,收益率曲线控制有助于将期限利差维持在合理水平,防止收益率曲线过度平坦化。


图3:美联储资产负债表规模变化

图3:美联储资产负债表规模变化.png

数据来源:Wind


虽然以上两个方面因素导致的收益率曲线形态变化方向不同,但无论长端收益率过高或者过低,都不利于美国走出经济衰退。因此,以上两方面因素的变化均有可能在未来推动美联储实施收益率曲线控制。

四、实施收益率曲线控制面临的挑战

一是如何设定合适的长期利率目标。传统货币政策框架下,短期利率是最主要的操作目标,而收益率曲线控制的操作目标扩展至更长期限的利率,需要与市场的短期利率预期及通胀预期相协调,还需考虑由此引发的金融市场重新定价,及其对银行信贷、企业债市场和金融机构行为的次生影响。因此,美联储需综合考虑多种因素进行前瞻性分析,以实现最符合政策目标的收益率曲线形态。例如,二战时期美联储设定的长限利率目标偏高,在长达5年的时间内并未发挥锚定作用,对政策效果产生了一定负面影响。

二是收益率曲线本身包含的信息失效。由市场定价的利率期限结构本身包含了丰富的信息,如期限溢价、通胀预期等等。收益率曲线控制通过长短两个利率目标固定了期限利差,也基本决定了国债收益率的曲线形态,扭曲市场的正常交易行为,导致收益率曲线本身隐含的市场信息失效。债券市场的价格发现功能削弱,也将对美联储观察政策效果和接收市场反馈造成一定阻碍。



纪检举报受理须知
       一、受理范围:
       1.对中国银行业协会党组织、党员违反政治纪律、组织纪律、廉洁纪律、群众纪律、工作纪律、生活纪律等党的纪律行为的检举控告。
       2.对中国银行业协会工作人员不依法履职,违反秉公用权、廉洁从政从业以及道德操守等规定,涉嫌贪污贿赂、滥用职权、玩忽职守、权力寻租、利益输送、徇私舞弊以及浪费国家资财等职务违法犯罪行为的检举控告。
       3.中国银行业协会党员对党纪处分或者纪律检查机关所作的其他处理不服,提出的申诉。
       4.中国银行业协会工作人员对涉及本人的处理决定不服,提出的申诉。
       5.对中国银行协会党风廉政建设和反腐败工作的意见和建议。
       二、根据《纪检监察机关处理检举控告工作规则》、《中国共产党纪律检查机关控告申诉工作条例》等有关规定,检举、控告、申诉人在检举、控告、申诉活动中必须对所检举、控告、申诉的事实的真实性负责。接受调查、询问时,应如实提供情况和证据。如有诬陷、制造假证行为,必须承担纪律和法律责任。
       三、纪检机关提倡实名举报(请提供真实姓名、身份证号和准确联系方式等内容)。
       涉及受理范围内事项可通过中央纪委国家监委举报网站(www.12388.gov.cn)或举报电话(12388)反映,也可通过以下中国银行业协会举报方式反映。
纪检举报
纪检举报来信请寄:
北京市西城区月坛南街1号院5号楼15层中国银行业协会纪委办公室
群众来信(收) 邮编:100045
纪检举报来访请至:
北京市西城区月坛南街1号院5号楼15层中国银行业协会纪委办公室
信访投诉
单位:
中国银行业协会
通信地址:
北京市西城区月坛南街1号院5号楼
邮政编码:
100045

学习贯彻党的二十大精神

关闭

学习贯彻中央金融

关闭

深入实施四新工程

关闭

银行业专业人员职业资格考试

关闭

银行业专业人员在线教育

关闭

中国银行业杂志

关闭